[返回列表.]    [免费下载畅易手机版APP ]

用户 1477886 **当前提问:云100S帮我找下三线空调压力传感器线

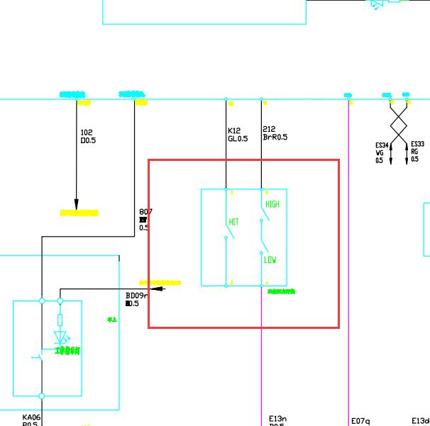
云100S帮我找下三线空调压力传感器线路图,系统的很模糊有没有清晰的

.尊敬的用户,欢迎你使用在线客服,你的问题客服人员已为你处理完毕,请下载附件,如有疑问,欢迎和我们联系!2016年众泰云100S 空调压力开关电路图.

附件:74802207814185.rar


用户 1477886 ***其他客服问题:
  空调系统压缩机电路图.. 东风特汽新能源东风特汽新能源2017-电车[LDPGABAC2H** ]
  查下五菱冰宝的Can通讯电路图.. 上汽通用五菱电卡尊享型国轩40.55kWh2022-TZ180XSIN102(电动机)(电动)[HGXGACA07N** ]
  ABS线路.. 东风小康D512020.3-dk15[LVZKR31E5L** ]
  帮我找下电机控制器的线路图.. 开瑞江豚E62023-TZ185XS022[HEV11AF18P** ]
  这车的缸盖螺柱扭矩和缸盖瓦座螺栓扭矩能查.. 广汽丰田雷凌1.2T 无级 185T 尊贵版2018-9NR-FTS(1.2)[LVGBP87E0J** ]
  无线通讯模块电路图.. 开瑞优优EV2018-1[LVM6A1G12H** ]
以下是 众泰 相关车型的客服问题,希望对您有帮助
 整车控制器位置和全车电路图.. 众泰 云100 plus 2018 ZT1638144(电动机) [LJ8E3A5MXJ**]
 ptc控制线在哪里..众泰汽车云100S云100S 豪华型 2016 ZT13527108(电动机)(电动) [LJ8E3A5MXG**]
 电机和驱动箱的维修手册.. 众泰 芝麻 2017 DWS-YXQ-144-13.5B(电动机) [LJ8E3A1M7H**]
 玻璃升窗电路图.. 众泰 5008 2010 4G13S1 [LJ8H2A5B3B**]
 车身电脑针脚定义.. 众泰 T600 2016 15S4G [LJ8F2C5D6G**]
 手刹模块电路图.. 众泰 Z700 2016 TN4G18T [lj8b7d3g3g**]
 2016年众泰云100S 喇叭线路图 ..众泰云100S 2016 ZT13527108 新能源 [LJ8E3A5MXG**]
 车载充电机线路和电池管理模块资料。平台上.. 众泰 芝麻 2017 DWS-YXQ-144-13.5B(电动机) [LJ8E3A1M8H**]
 网络通讯线路图,平台上线路图与车子不匹配.. 众泰 SR9 2017 4G63S4T [LJ8F7D5H0H**]
 发动机针脚定义图,81针,之前发的对不上.. 众泰 T300 2017 TNN4G15B [LJ8B2C5D3J**]
 麻烦查下众泰大迈x7换挡杆模块电路图,不是.. 众泰 大迈X7 2017 TN4G18T [LJ8F7D5G5H**]
 水温传感器电路图.. 众泰 5008 2008 4G13S1 [LJ8H2A5B68**]

Copyright @ 2009 www.car388.com All rights reserved. 蜀ICP备12014226号-2 增值电信增值业务许可证:川B2-20190647 服务电话:028-87038205 87039205 87020205 川公网安备 51010502010015号 公司地址:成都市龙泉驿区经开区南二路309号 鼎峰动力港 企业办公总部基地 12栋
2025-05-22.-.V28**VHTML-2025-V18-11-5---2-