[返回列表.]    [免费下载畅易手机版APP ]

用户 leshanyu **当前提问:长安睿骋启动马达电路图

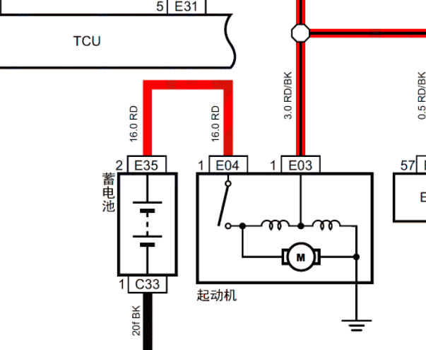
长安睿骋启动马达电路图

.尊敬的用户,欢迎你使用在线客服,你的问题客服人员已为你处理完毕,请下载附件,如有疑问,欢迎和我们联系!2014年长安睿骋起动电路图.

附件:42141351955969.rar

.尊敬的用户,欢迎您使用在线客服,您需要的资料已更新了全系统的电路图,请您直接进入畅易平台查询!查询方法:国内厂家 ->长安汽车-睿骋(Raeton)-2013-2014[ 线路图 ].长安汽车-睿骋(Raeton)-2013-2014[ 线路图 ]


用户 leshanyu ***其他客服问题:
test:
  风扇控制电路以及保险丝继电器位置.. 福迪揽福2015-4G69S4N[LLTAN41F7F** ]
  全车电路图.. 本田讴歌2011-j37a1[2hhyd2833c** ]
  2002年奥迪A6 2.4发动机电路图.. 奥迪A62002-2.4[LFVBA24B62** ]
  麻烦查一下这个车的保养提示怎么消和A保B保.. 奔驰E2802009-LE4FTM8K7L006735
  安全气囊电路图.. 比亚迪F02009-BYD371QA[LGXC14DA29** ]
  自动变速箱线路图.. 菲亚特派力奥2004-188A5000[LNPFPEBC24** ]
以下是长安相关车型的客服问题,希望对您有帮助
 21款全车电路图..长安长安欧尚X5 2021-12-02 JL476ZQCE [LS5A3DKE6M**]
 全车线路图来一份..长安福特锐界 2015 CAF488WQ5 [LVSHFCAC8F**]
 长安CS15 2016款 发动机:JL473QF 机油加注量..长安CS15 2016 JL473QF
 燃油泵电路图..长安奔奔 2015 JL473Q1 [LS5A3ASR0F**]
 气囊故障码B1419-96的定点检测,引导诊断的步..长安福特福睿斯 19 10
 16年维特拉ABS和转向角传感器电路图K14C..长安铃木维特拉 2016 K14C [LS5A33LR9G**]
 安全气囊 安全带拆装 安全气囊电脑板位置..长安牌SC6471A5 2016/07/14 4G18M2 [LS4ASJ2E4G**]
 坡行模式 我需要长安志翔混动版的维修手册..长安志翔 2010 JL475Q3 [LS5A2ABE0A**]
 空调电路图及原件位置图..长安福特经典福克斯 10 1.8 [LVSFCAME2A**]
 长安欧力威全车电路图..长安汽车欧力威 2013 1.4
 2010年发动机电脑和变速箱电脑针脚定义..长安福特新嘉年华 2010 ZY 1.5
 需要喇叭控制线路图..长安福特马自达蒙迪欧致胜2.3 手自一体 时尚型 2011 L3(2.3) [LVSHBFAF3B**]

Copyright @ 2009 www.car388.com All rights reserved. 蜀ICP备12014226号-2 增值电信增值业务许可证:川B2-20190647 服务电话:028-87038205 87039205 87020205 川公网安备 51010502010015号 公司地址:成都市龙泉驿区经开区南二路309号 鼎峰动力港 企业办公总部基地 12栋
2025-01-15.-.V25VHTML-2025-