[返回列表.]    [免费下载畅易手机版APP ]

用户 惠成 **当前提问:一键启动智能盒电路图

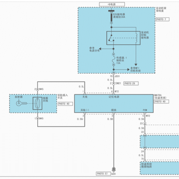
一键启动智能盒电路图

.尊敬的用户,欢迎你使用在线客服,你的问题客服人员已为你处理完毕,请下载附件,如有疑问,欢迎和我们联系!2009年御翔智能钥匙电路图.

附件:50881427622492.rar


用户 惠成 ***其他客服问题:
test:
  变速箱电路图 和变速箱电脑线位图.. 克莱斯勒指南者11.10-B
  10年奔驰ml300车内顶部线速位置图.. 奔驰奔驰10-164[WDCBB8CB1A** ]
  新悦动燃气电脑线路图.. 北京现代悦动2022年12月-14FG[LBE2DAVB8N** ]
  空挡开关安装位置.. 吉利汽车帝豪-三厢1.5 无级 向上版2015-JLγ-4G15(1.5)[L6T7824Z7F** ]
  胎压检测电脑安装位置 胎压电脑电路图和线.. 克莱斯勒大捷龙13-G[2C4PC1GG9E** ]
  12年酷路泽1GR发动机电脑针脚定义 .. 四川一汽丰田丰田酷路泽12-1GR[LFMGJK741C** ]
以下是北京现代相关车型的客服问题,希望对您有帮助
 IX35智能钥匙系统维修手册..北京现代IX35 2016 2.0 [LBELMBKC3G**]
 10年北京现代领翔 排量2.0 发动机型号:G4KD..北京现代现代领翔 10 BH7203MY [LBENFAJB7A**]
 方向锁电路图..北京现代第八代索纳塔2.0 手自一体 TOP 顶级型 2011 G4KD(2.0) [LBEYFAKD6C**]
 时规安装方法..北京现代悦动BH7162MX 2010 G4ED [LBEXDAEB1A**]
 发动机维修资料..北京现代胜达 2013 G4KJ [LBEDMBNB2D**]
 未找到2012款北京现代名驭电路图,能否提供..北京现代名驭 2012 CB216742 [LBEEFAHB1C**]
 你好 给找一下2020年现代瑞纳全车电路图..北京现代瑞纳 2020 1.4
 电子控制模块C的电路图位置..北京现代雅绅特1.4 自动 GL 舒适型 2011 G4EE(1.4) [LBEMCADA8A**]
 全车线路图..北京现代名图 2016 G4NB [LBECFAHB2G**]
 中控锁线路图我们资料里缺左前门和右前门的..北京现代伊兰特 2011 G4ED [LBEXDAEB2B**]
 有没有朗动的全车线路图,谢谢..北京现代朗动 2013 G4FG [LBEHDAEB8D**]
 06年的伊兰特发动机电脑板电路图 ..北京现代汽车有限公司伊兰特 2006/06 G4ED [LBEXDAEBX6**]

Copyright @ 2009 www.car388.com All rights reserved. 蜀ICP备12014226号-2 增值电信增值业务许可证:川B2-20190647 服务电话:028-87038205 87039205 87020205 川公网安备 51010502010015号 公司地址:成都市龙泉驿区经开区南二路309号 鼎峰动力港 企业办公总部基地 12栋
2025-01-15.-.V25VHTML-2025-