[返回列表.]    [免费下载畅易手机版APP ]

用户 zhandian **当前提问:AMT变速箱维修手册与电路图

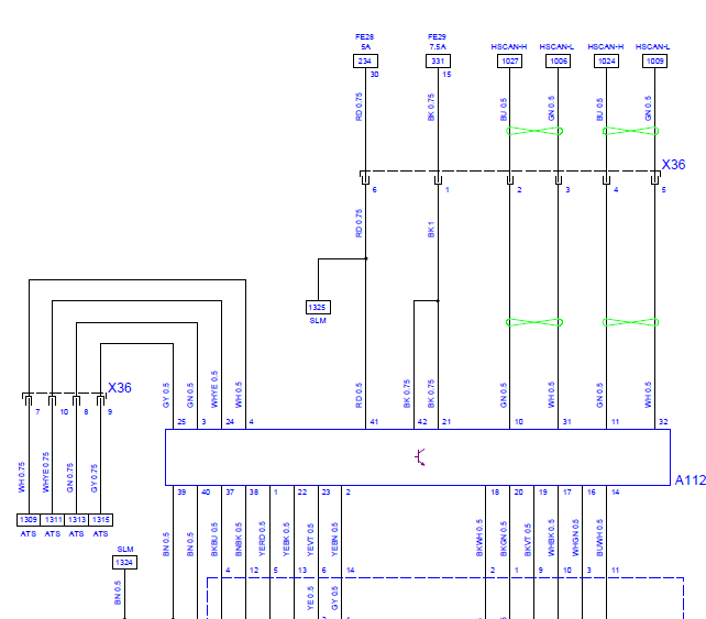
AMT变速箱维修手册与电路图

.尊敬的用户,欢迎你使用在线客服,抱歉该车只有电路图没有维修手册资料,客服处理了电路图参考,请下载附件,如有疑问,欢迎和我们联系!.欧宝赛飞利变速箱电路图

附件:2610289795319.rar


用户 zhandian ***其他客服问题:
test:
  急需发动机及空调系统电路图,谢谢。.. 英菲尼迪G37G372009-VQ37
  MG3 1.4L 更换发动机电脑板后,防盗匹配步骤.. 南京名爵MG32009-MG3
  M54 发动机正时及VAONS拆装步骤。.. BMW5系2000-M54[wbadt61050** ]
  安全气囊电路图,不好意思,对不上,车子是.. 东风雪铁龙C3-XR2015-NFP[LDC661T38F** ]
  发动机电路图.. 一汽奥迪A42007-BKB 1.8T[LFV3A28E18** ]
  全车电路图,或者仪表与车身,手刹指示灯电.. 北汽新能源EC2002017/11-TZ180X01[LNBSCB3F8H** ]
以下是欧宝相关车型的客服问题,希望对您有帮助
 后背箱保险丝 对照表 参考图..欧宝雅特 2010 07 Z18XER [WOLAH5218A**]
 2007款欧宝亚特GTC1.8自动挡 车身及防盗系统..欧宝亚特GTC1.8 2007 Z18XER [W0LAH24117**]
 安德拉发动机电路图..欧宝安德拉 10 2.4
 10年欧宝雅特方向机电路图和维修手册..欧宝雅特欧宝雅特 10年 0 [W0LAH2416A**]
 07年欧宝赛飞利智能盒位置图 智能钥匙接受..2007赛飞利 2007 1 [1**]
 全车线路图..欧宝雅特 2006 Z18XER [W0LAH243X6**]
 敞篷的电路图..欧宝雅特TWINTOP 2007 z18xer [WOLAH34128**]
 刹车开关电路图..欧宝赛飞利 2006 Z18 XE
 空调散热风扇线路图和继电器位置..欧宝安德拉 2011 2.4 [W0LLJ6E14B**]
 安德拉全车的线路图..欧宝欧宝安德拉 2012/10 LE9 [WOLLB6E05C**]
 发动机电路图 各传感器的..欧宝雅特 2010年 Z 18 XER [W0LAH3416A**]
 ABS电脑针脚定义..欧宝赛飞利 2013-10-8 A14NET [W0LPD9EC4D**]

Copyright @ 2009 www.car388.com All rights reserved. 蜀ICP备12014226号-2 增值电信增值业务许可证:川B2-20190647 服务电话:028-87038205 87039205 87020205 川公网安备 51010502010015号 公司地址:成都市龙泉驿区经开区南二路309号 鼎峰动力港 企业办公总部基地 12栋
2025-01-15.-.V25VHTML-2025-