[返回列表.]    [免费下载畅易手机版APP ]

用户 **当前提问:室外温度传感器,还有前摄像头线路

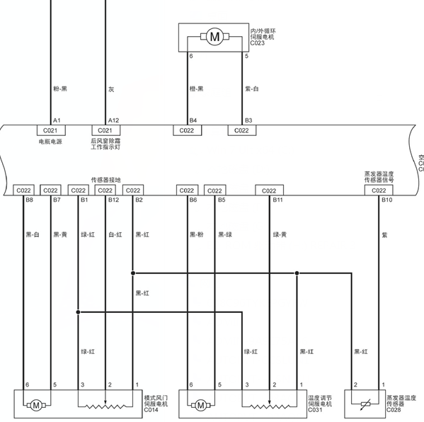
室外温度传感器,还有前摄像头线路图

.尊敬的用户,欢迎你使用在线客服,抱歉没有单独的室外温度传感器及前摄像头电路图,客服处理了相关电路图参考,如有需要,请下载附件,给您带来不便,请谅解!.2018年拓陆者空调电路图

附件:58071494803633.rar


用户 ***其他客服问题:
test:
以下是 福田相关车型的客服问题,希望对您有帮助
 OBD和通信电路图..福田汽车拓陆者E52.8T 手动 长轴 2017 4J28TC4(2.8) [LVAV2MBB7H**]
  防盗系统的电路图与模块安装位置.. 福田 拓陆者 E5 2018 4F20TC2 [LVAV2MAB7K**]
 需要发动机正时,大修资料,找到发我邮箱195..福田汽车拓陆者驭途92.0T 手动 四驱旗舰型长轴 2020 4F20TC(2.0) [LVAV2MAB0L**]
 全车电路图什么时候更新一下.. 福田 拓陆者 2019 4F20TC2 [LVAV2MAB0K**]
 电动玻璃电路图.. 福田 风景 2020 4K22D4M [LVAC2ZWB1M**]
 空调维修手册..福田汽车拓陆者 2014/2015/2016 BJ493ZLQ4 [.**]
 转向灯电路..福田拓陆者E5 2017 4G69S4M [LVAV2MWB0H**]
 11年福田拓陆者仪表线路图..福田拓陆者 11年 4G20 [LVAV2WMB2B**]
 四驱模块的位置..福田汽车拓陆者E52.8T 手动 长轴 2017 4J28TC4(2.8) [LVAV2MBB5H**]
 18年北汽福拓陆者E3 我要全车电路图 记住..北汽福田拓陆者E3 18年 4J28TC4 85KW [LVAV2MBB0J**]
 空调压缩机继电器在什么位置.. 福田 蒙派克 2008 4G63S4M [LVCP2FVA4A**]
 发动机大瓦小瓦以及杆杆螺丝扭..福田汽车拓陆者E52.0T 手动 四驱长轴 2018 4F20TC2(2.0) [LVAV2MABXK**]

Copyright @ 2009 www.car388.com All rights reserved. 蜀ICP备12014226号-2 增值电信增值业务许可证:川B2-20190647 服务电话:028-87038205 87039205 87020205 川公网安备 51010502010015号 公司地址:成都市龙泉驿区经开区南二路309号 鼎峰动力港 企业办公总部基地 12栋
2025-01-15.-.V25VHTML-2025-V18-11-5---2-