[返回列表.]    [免费下载畅易手机版APP ]

用户 痞子 **当前提问:启动系统电路图 全车电路图

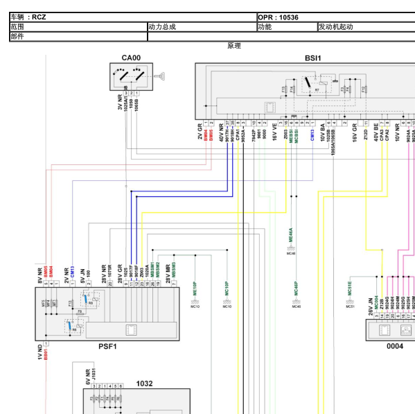
启动系统电路图 全车电路图

.尊敬的用户,欢迎你使用在线客服,你的问题客服人员已为你处理完毕,请下载附件,如有疑问,欢迎和我们联系!.2011标致RCZ启动电路图

附件:56671515042040.rar

已评价:5星好评

已评价:5星好评

已评价:5星好评


用户 痞子 ***其他客服问题:
test:
  电路图.. 晶马校车2014-JMV6550DF[LNOKD0946E** ]
  发动机电路 空调电路.. 哈弗H6CC6464RM0Q2017 / 11-GW4B15[LGWEF5A54H** ]
  发动机控制电路 主继电器电路 机舱保险盒.. 华松牌SY5033XGC-S1Z1BG2015 10-N20B20C[LSY8ABCS6F** ]
  发动机冷却泵相关电路.. 奥迪FV7203BECBG2014-10-15-CUJ[LFV3A28K6E** ]
  这款车是手动空调帮我查一下空调控制电路图.. 本田锋范2009- R18A1 [LHGGM36389** ]
  电动后尾门控制电路.. 福建奔驰FA65432018 12-274920[LB1WG3E15J** ]
以下是标志汽车相关车型的客服问题,希望对您有帮助
 全车电路图..标志RCZ 2011 5F02 [VF34J5FV1B**]
 11年标志RCZ1.6T发动机机油液位传感器安装位置..标志RCZ 2011 5F02 [VF34J5FV3B**]
 11年标致RCZ音箱电路图..标致RCZ 2011 5F02 [SDFSAFFSFS**]
 空调ECU位置 03SS..标致RCZ 2011 EP6CDT [VF34J5FV8B**]
 10年的标志RCZ发动机电路图 ..标志RCZ 10 [ **]
 左前,右前玻璃升降线路图和BSI线路图..标致RCZ 2011 5F02 [VF34J5FV6B**]
 标志RCZ空调电路图..标志RCZ 2011.2 5F02 [VF34J5FVXB**]
 空调电路图..标致RCZ 12年 1.6T [VF34J5FM4C**]
 发电机皮带安装流成 ..进口标志RCZ 2011 5F02 [VF34J5FV8B**]
 发动机大修扭矩..标致RCZ 2011年04月 5F02 [VF34J5FV9B**]
 发动机线路,水温表线路..标志RCZ 2011-6 4J5FV [VF34J5FV3B**]
 要一份风扇控制电路图..标志RCZ 11年 5F02 [VF34J5FV4B**]

Copyright @ 2009 www.car388.com All rights reserved. 蜀ICP备12014226号-2 增值电信增值业务许可证:川B2-20190647 服务电话:028-87038205 87039205 87020205 川公网安备 51010502010015号 公司地址:成都市龙泉驿区经开区南二路309号 鼎峰动力港 企业办公总部基地 12栋
2025-01-14.-.V25VHTML-2025-V18-11-5---2-