[返回列表.]    [免费下载畅易手机版APP ]

用户 东湖 **当前提问:刹车灯电路图

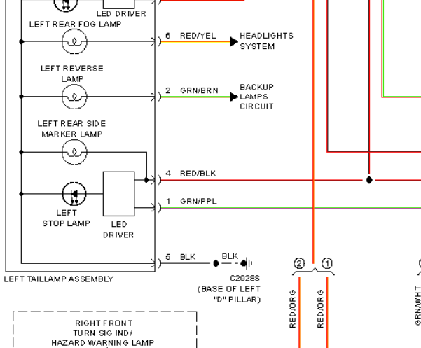
刹车灯电路图

.尊敬的用户,欢迎你使用在线客服,你的问题客服人员已为你处理完毕,请下载附件,如有疑问,欢迎和我们联系!.2014年路虎发现4刹车灯电路图

附件:8462858169761.rar


用户 东湖 ***其他客服问题:
test:
  GLA空调线路图和空调面板针脚图.. 奔驰GLA2017-2700910[LE4TG4DB8H** ]
  现代全新胜达仪表台下模块位置图.. 现代全新胜达2017-G4KJ[LBEDMBNC3H** ]
  空气悬挂高度如何匹配 通到号多少.. 宾利欧陆GT2012-cmm[SCBFJ63W2D** ]
  比亚迪F6发动机电脑端子定义 大陆电脑系统不.. 比亚迪F62010-BYD483QB[LGXC96DG6A** ]
  尾灯跟车内按键照明灯电路图.. 英菲尼迪EX252011-VQ25[JNKDJ05E2B** ]
  油门踏板线路图 到VCU的电路.. 理想ONE2020.3-DAM12TD[LW433B103L** ]
以下是路虎相关车型的客服问题,希望对您有帮助
 电子手刹开关电路图..路虎揽胜运动版 2010 306DT [SALSN2F4XA**]
 路虎发现3的前后雨刮喷水的电路图..路虎发现3 2005 406pn [salan24459**]
 后座椅中央扶手小桌板控制模块线路图..路虎揽胜 2016 1 [SALGA3EF9G**]
 麻烦帮我找下 C0903插头 C2674L-2插头 C2365L-7插..路虎发现 08 4.4
 17年路虎发现5动力CAN部分电路图(平台上动力..路虎发现5 2017 PT204
 节气门线路图..路虎 神行者2 2010 2.2 [SALFA2BB0A**]
 资料库没有曲轴和连杆活塞修理资料..路虎揽胜3.0柴油车 2011 306DT
 发动机电路图..路虎极光 2014 8 204PT [SALVA2BG2F**]
 路虎5.0T的主轴瓦扭矩是多少?..路虎揽胜 2016 508PS [SALGA3EF6G**]
 路虎极光 后视镜折叠..路虎极光路虎极光 2014 jhjhkj
 LCM灯光模块安装位置..路虎揽胜 06 00
 冷却系统02SS..路虎自由人 04 2.5 [.**]

Copyright @ 2009 www.car388.com All rights reserved. 蜀ICP备12014226号-2 增值电信增值业务许可证:川B2-20190647 服务电话:028-87038205 87039205 87020205 川公网安备 51010502010015号 公司地址:成都市龙泉驿区经开区南二路309号 鼎峰动力港 企业办公总部基地 12栋
2025-01-14.-.V25VHTML-2025-V18-11-5---2-