[返回列表.]    [免费下载畅易手机版APP ]

用户 18302680 **当前提问:空调压缩机线的颜色

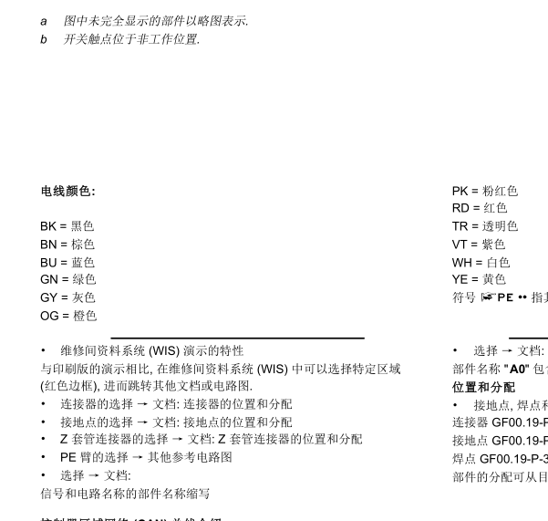
空调压缩机线的颜色

.尊敬的用户,欢迎你使用在线客服,你的问题客服人员已为你处理完毕,请下载附件,如有疑问,欢迎和我们联系!.2012年奔驰CLS300空调颜色

附件:21041652548479.zip


用户 18302680 ***其他客服问题:
  查一下压缩机接头主线速的那样头的颜色.. 梅赛德斯奔驰奔驰cls30012年-276[WDDLJ5FB2D** ]
  室外温度传感器线的颜色.. 梅赛德斯奔驰奔驰cls30012年-276[WDDLJ5FB2D** ]
  有没有真空管和废气管的维修手册和图.. 奔驰E3202014- 276 820 [WDDKJ6CB7F** ]
  发动机机械维修资料.. 丰田丰田 普拉多2008-2TR[JTEBL29J48** ]
  正时链安装手册和链条长度.. 奔驰奔驰16-276[WDCDA6CB2G** ]
  保时捷 CWF发动机内部 机械螺丝扭矩.. 保时捷保时捷2015-CWF[WP0BA2976F** ]
以下是梅赛德斯奔驰相关车型的客服问题,希望对您有帮助
 发动机正时怎样对,最好有图..梅赛德斯奔驰奔驰E260 2011 1.8L.CGIL-L4[271.860] [LE4HG4JB2B**]
 找不到保养里程复位方法..梅赛德斯奔驰GLA200 2015/09 270 910 [LE4TG4B6FL**]
 麻烦提供油泵模块电路图..梅赛德斯奔驰奔驰GLA200 2019.07 270 910 [LE4TG4DB7K**]
 无钥匙进入模块的位置..梅赛德斯奔驰S400 2010 272 974 [WDDNG9FB0A**]
 蓄电池电源管理系统资料..梅赛德斯奔驰S350L 4MATIC 2012 03 276 950 [WDDNG8CB0C**]
 电吸门气路图..梅赛德斯奔驰奔驰S600 2001 120 982 [WDB1400571**]
 唯雅诺保险盒位置..梅赛德斯奔驰唯雅诺 2010年12月 272924 [LB1WA588XA**]
 02年奔驰C230雨刮电路图..梅赛德斯奔驰c230 2002 [WDBRN47J52**]
 奔驰s300发电机皮带绕法有吗..梅赛德斯奔驰s300 06 272 946 [wddng54x58**]
 奔驰c180资料..梅赛德斯奔驰c180 2013 271820
 10年唯雅诺部件M2/2安装位置及电路图..梅赛德斯奔驰唯雅诺 10年9月 272924
 冷却系统维修手册..梅赛德斯奔驰B180 2013 270 910 [WDDMH4CB7E**]

Copyright @ 2009 www.car388.com All rights reserved. 蜀ICP备12014226号-2 增值电信增值业务许可证:川B2-20190647 服务电话:028-87038205 87039205 87020205 川公网安备 51010502010015号 公司地址:成都市龙泉驿区经开区南二路309号 鼎峰动力港 企业办公总部基地 12栋
2025-05-28.-.V28**VHTML-2025-V18-11-5---2-