[返回列表.]    [免费下载畅易手机版APP ]

用户 15049076 **当前提问:沃尔沃XC90电动尾门电路图

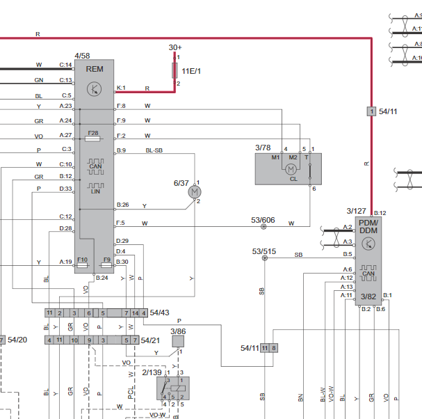
沃尔沃XC90电动尾门电路图

..尊敬的用户,欢迎你使用在线客服,抱歉,该车没有2015年的资料,客服给您查找了2014年的资料作为参考,你的问题客服人员已为你处理完毕,请下载附件,如有疑问,欢迎和我们联系!..2014年XC90 尾门锁电路图

附件:82821419317876.rar


用户 15049076 ***其他客服问题:
  郑州日产D22四驱电路图.. 郑州日产D222008-00[00** ]
  瑞丰S3副驾驶座椅加热电路图.. 瑞丰S3S32017-00[00** ]
  丰田杰路驰启动电路图以及启动继电器位置.. 丰田杰路驰2011-00[00** ]
  05年丰田皇冠ABS电路图.. 丰田皇冠2005-00[00** ]
  比亚迪G3EGR阀电路图.. 比亚迪G32012-00[00** ]
  奔驰唯雅诺前机舱保险指示图.. 奔驰唯雅诺2013-00 00[00** ]
以下是沃尔沃相关车型的客服问题,希望对您有帮助
 沃尔沃S60L侧面标志灯维修手册和电路图..沃尔沃S60L 15 2.0 [LYVFD42AXF**]
 发动机大修数据资料..沃尔沃XC90 2015年10月 B4204T27 [YV1LFA2D1G**]
 全车电路图,发动机,方向机,网线图..沃尔沃大庆江尔洪汽车制造有限公司 制造国:中国) 沃尔沃s90 2017.4 B4204T44 [ LVYPDALA7**]
 更换进排气凸轮轴执行器步骤..沃尔沃XC90 2011 B5254T2 [YV1CT5959B**]
 04款沃尔沃S80机盖开关线路控制图..沃尔沃S80 2004 45 [YV1TS91J54**]
 你好麻烦帮我查一下正时图..沃尔沃汽车XC902.0T 手自一体 T6 智逸版 7座 2017 B4204T27(2.0) [YV1LFA2D5H**]
 18年沃尔沃XC90排气阀门翻板控制电路图 安装..沃尔沃XC90 18 WU
 需要麦克风电路图有两个麦克风..沃尔沃S90 2022 2.0 [LVYPDL1D6P**]
 2018年沃尔沃S60发动机数据流..沃尔沃S60 2018 B4204T31 [LVYZBAKD1L**]
 大灯电路图01SS..沃尔沃XC90 05年 . [.**]
 沃尔沃V40发动机维修手册 装配..沃尔沃V40 2013/03 B5204T8 [YV1MV4250D**]
 选档控制和变速箱电路图..沃尔沃S40 2009 CAF488Q3 [LVSHEFAC39**]

Copyright @ 2009 www.car388.com All rights reserved. 蜀ICP备12014226号-2 增值电信增值业务许可证:川B2-20190647 服务电话:028-87038205 87039205 87020205 川公网安备 51010502010015号 公司地址:成都市龙泉驿区经开区南二路309号 鼎峰动力港 企业办公总部基地 12栋
2025-04-27.-.V25