[返回列表.]    [免费下载畅易手机版APP ]

用户 ttnmmd **当前提问:12年长城哈弗H3安全气囊(西门子)维

12年长城哈弗H3安全气囊(西门子)维修手册S

.尊敬的用户,欢迎你使用在线客服,你需要的资料在《畅易汽车维修技术支持平台》是有的,请直接登陆查询!查询方法:国内汽车厂家 -> 长城汽车 - >哈弗H3 -> 2010-2012年款 ->维修手册12年长城哈弗H3安全气囊(西门子)维修手册. 该维修资料纲要如下(详细请登陆《汽车维修技术支持平台》查阅):

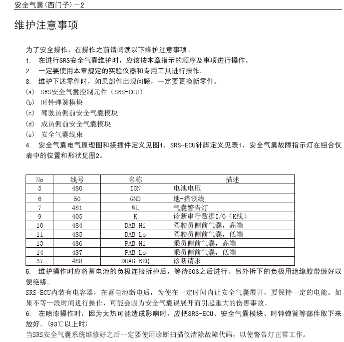
维护注意事项 为了安全操作,在操作之前请阅读以下维护注意事项。 1. 在进行SRS安全气囊维护时,应该按本章指示的顺序及事项进行操作。 2. 一定要使用本章规定的实验仪器和专用工具进行操作。 3. 维护下述零件时,如果部件出现问题,一定要更换新零件。 (a) SRS安全气囊控制元件(SRS-ECU) (b) 时钟弹簧模块 (c) 驾驶员侧前安全气囊模块 (d) 成员侧前安全气囊模块 (e) 安全气囊线束 4. 安全气囊电气原理图和接插件定义见图1,SRS-ECU针脚定义见表1,安全气囊故障指示灯在组合仪 表中的位置和形状见图2。 No 线号名称描述 5 480 IGN 电池电压 6 50 GND 地-搭铁线 7 481 WL 气囊警告灯 9 405 K 诊断串行数据I/O(K线) 10 484 DAB Hi 驾驶员侧前气囊,高端 11 485 DAB Lo 驾驶员侧前气囊,低端 13 486 PAB Hi 乘员侧前气囊,高端 14 487 PAB Lo 乘员侧前气囊,低端 37 488 DUAG REQ 诊断请求 5. 维护操作时应将蓄电池的负极连接拆掉后,等待60S之后进行。另外拆下的负极用绝缘胶带缠好以 便绝缘。 SRS-ECU内装有电容器,在蓄电池断电后,为使在一定时间内让安全气囊展开,要保持一定的电能。如 果不等一段时间进行操作,可能会因为安全气囊误展开而引起重大的伤害事故。 6. 在喷漆操作时,因为太热可能造成影响时,应把SRS-ECU、安全气囊模块、时钟弹簧等部件取下来 放好。(93℃以上时) 当SRS安全气囊系统维修好之后一定要使用诊断扫描仪清除故障代码,以使警告灯正常工作。故障处理 故障诊断基本流程 现存故障的故障码DTC和历史故障的故障码DTC可能同时存在。 注意 • 在装新的SRS安全气囊系统电子控制单元后,安全气囊系统警告灯在点火开关ON状态下将闪亮6次后 永久熄灭,这表示SRS安全气囊系统工作正常。此时系统不需要检修,除此之外的情况应该进行系统诊 断和检修 • 如在点火开关ON状态下安全气囊系统警告灯不亮,检修警告灯相关电路,然后,再进行操作使之进 入工作状态。 警告灯状态常亮 使用扫描仪与K线连接扫 描ECU 发现故障所在处理故障清除故障代码 SRS安全气囊警告灯的检查 (a) 将点火开关置于ON位置时,确认SRS警告灯是否点亮。 (b) 点亮-熄灭六次后,确认警告灯是否永久熄灭。 (c) 除上述之外需进行诊断检查。 系统诊断 SRS-ECU将执行一系列循环诊断测试来检查气囊系统的功能是否准备就绪。这个检验会防止约束系统误 起爆和同时确保碰撞中必要的起爆。如果发现故障,SRS-ECU将存储一个适当的故障代码和打开警告灯 来指示一个故障状态,以便维护。 将位于诊断接口的2#针脚488#线(诊断请求线)接地(50#线)超过2秒,安全气囊警告灯进行闪烁代码 显示。具体位置见下图:故障判断 1. 故障记录(故障代码存储) 当ECU通过循环诊断测试来确定故障后,SRS-ECU要在EEPROM中存储相应的代码、首次的判断时间、最后 的判断时间和发生的次数。 SRS-ECU最多能存储6个故障,电压太低故障和两个碰撞记录(前侧和侧面). SRS-ECU认可的故障代码 序号故障说明排除 1 点火回路1(驾驶员前气囊),电阻太高或开路可以 2 点火回路1(驾驶员侧前气囊),电阻太低或短路可以 3 点火回路1(驾驶员侧前气囊),接地可以 4 点火回路1(驾驶员侧前气囊),接到电源泉上可以 5 点火回路2(乘员侧前气囊),电阻太高或开路可以 6 点火回路2(乘员侧前气囊),电阻太低或短路可以 7 点火回路2(乘员侧前气囊)接到电源上可以 8 点火回路2(乘员侧前气囊),接到电源上可以 9 电源电压太高可以 10 电源电压太低可以 11 警告灯故障-解到电源上或灯泡短路可以 12 警告灯故障-接地或灯丝开路可以 13 运算法则参数的缺少/错误不可以(更换SRS-ECU) 14 前碰撞已记录不可以(更换SRS-ECU) 15 通讯故障可以 16 内部故障(见下表) 不可以(更换SRS-ECU) 故障代码传输由SRS-ECU通过维护程序的串行数据接口输出给指定的诊断检测仪(X-431诊断检测仪)来 完成2. 诊断的故障代码 闪烁代码的描述 序号故障故障码闪烁代码 1 没有储存错误$12 2 司机前气囊电阻过高B1021 $21 3 司机前气囊电阻过低B1022 $22 4 司机前气囊对地短路B1024 $24 5 司机前气囊对电源短路B1025 $25 6 乘客前气囊电阻过高B1015 $15 7 乘客前气囊电阻过低B1016 $16 8 乘客前气囊对地短路B1018 $18 9 乘客前气囊对电源短路B1019 $19 10 电瓶电压过高B1031 $31 11 电瓶电压过低B1032 $32 12 警告灯故障B1061 $61 13 内部故障(更换SDM) B1071 $71 14 正向碰撞记录B1051 $51 15 司机侧向碰撞记录B1056 $56 16 乘客侧向碰撞记录B1057 $57 17 安全带张紧器碰撞B1058 $58 18 超过最大重复使用次数B1054 $54 3. 内部故障 微控制器不仅在启动检测而且在循环诊断检测中可以检测下面的条款。 (a) 点火电路触发晶体管:高端晶体管不仅在启动检测中而且在循环诊断检测中被检测。但是由于低端 晶体管在短路接电源的故障的情况下打开,所以低端晶体管只能在启动检测中被检测以避免误起 爆。 (b) 点火电压由增压转换器提供。 (c) 加速度传感器在启动检测时进行自检。 (d) 在循环诊断中加速度传感器允许偏移的范围。 (e) 微控制器包括( AD 转换器, ROM, RAM等.) (f) 安全传感器状态 注意 爆管电路的接头,内藏短路棒,接头未连接时,是爆管电路的(+)端和(-)端短路、防止因静电等造 成的错误展开。接头不良时短路棒接通时,故障现象也可能不被消除。 一片外部的看门狗可以检测微控制器的运行状况。如果微控制器失败可以触发看门狗,看门狗会复位微 控制器并打开警告灯。序号故障列表故障描述 1 微控制器 AD转换器或EEPROM出错(万一RAM出错,微控制 器将复位同时警告灯亮。) 2 驾驶员前气囊点火回路 激活故障 测量回路故障 3 乘员前气囊点火回路(如果实现) 激活故障 测量回路故障 4 座椅安全带预紧器点火回路(如果实现) 激活故障 测量回路故障 5 乘员侧安全带预紧器点火回路(如果实现) 激活故障 测量回路故障 6 驾驶员侧气囊点火回路(如果实现) 激活故障 测量回路故障 7 乘员侧气囊点火回路(如果实现) 激活故障 测量回路故障 8 安全带预紧器的起爆的最大次数达到最大值6 9 ECU能量保存时间(自给时间) 太短 10 加速度计 偏移范围 传感器不在恒稳态模式 传感器自测故障 11 点火回路的侧量被连续的放弃不执行循环诊断测试(重复算法计算) 12 安全传感器 关闭2秒和超过2秒 当通过算法计算故障展开时安全传感器开路 13 点火电流当前气囊展开时所有点火电流状态正常 14 侧气囊点火没有被确认 即使SRS-ECU在电流从HSIS循环点火期间已经接 收到了5次点火信息,由于侧面安全功能侧气囊 点火不能通过SRS-ECU证实 清除故障代码 方式一:当ECU从X-431诊断检测仪接收到经过串行接口过来的“清除故障代码”命令时ECU内的故障代 码被清除,但是,如果一个内部故障代码被记录或一次碰撞记录,它将不执行这个清除命令。 方式二:在十秒内将488#线接地5次,将清除故障代码。 故障状态显示(警告灯长亮) 1. 灯泡检查 当工作电压通过电池提供给SRS-ECU后,SRS-ECU为了检查灯泡而点亮警告灯。在初始化阶段灯将以1Hz 闪亮6次然后关掉。为了通知驾驶员系统有一些故障存在,警告灯将在工作电压提供后一直亮。如果历 史故障数少于5,警告灯在通电(ignition on)后亮6秒后被关闭。在初始化阶段SRS-ECU将不准备去探 查碰撞和阻止展开直到SRS-ECU线路稳定。因此,通电(ignition on)后,警告灯的显示方式为在初始 化阶段显示的下面方案中的一种(看[表4.9])。 方案一:当碰撞登记存在或如果故障的历史记录超过或等于5次,警告灯一直亮。同时,如果起爆故障 存在警告灯被一直点亮。方案二:历史故障数超过或等于1 和少于5次 (“电池电压太低”排除在计算的故障发生的总和之外。)方案三:正常工作(即没有起爆故障也没有存在历史故障。)2. 故障指示 一有故障,警告灯就指示出来。如果外部故障是历史的,指示会被取消。当历史故障的发生次数超过或 等于5时,即使故障没有出现,指示灯也将一直被点亮。“电池太低”不被计算进故障发生的总数。 一个显示的或历史的故障仅能被服务人员重新设置。一个SRS-ECU的内部故障或故障“碰撞记录”不能 被重新设置,在此种情况下SRS-ECU必须被更换。 3. 微控器-独立的警告灯点亮 有明确的故障状态的微处理器不能行使职责,因而不能控制警告灯工作. 在这种情况,警告灯将不顾微 处理器通过适当的电路直接点亮, 如下所示: (a) 给SRS-ECU供电的电池失效 : 警告灯通过自签灯驱动功能连续地打开 (b) 失去内部工作电压 : 警告灯常亮 (c) 看狗门狗触发失败引起的重新设置 : 警告灯闪亮 (d) 微处理器不工作: 警告灯常亮 (e) SRS-ECU连接器不完全的插入: 警告灯通过短路棒常亮 下面举例说明诊断步骤: 如果发现安全气囊警告灯常亮,即使最终熄灭,也请按下列步骤检查。所有故障的第一步是先用扫描仪 检查一下故障出现的部位。然后以相应位置的检查方法步骤进行。 (a) 如果扫描结果为内部故障或安全气囊已起爆的情况下可直接更换SRS-ECU. (b) 故障排除故障排除 警告灯不亮或常亮 NO. 故障排除项说明 1 安全气囊系统警告灯不显示安全气囊系统警告电路故障 2 安全气囊系统警告灯常亮安全气囊系统 1. 安全气囊系统警告灯不显示 1 安全气囊系统警告灯不显示 检测状态安全气囊系统警告电路故障 可能原因 电压消失(保险断路) 组合仪表故障 仪表组和ECU单元之间的线束故障 诊断程序 当进行第一次故障检测时,建议晃动线束和插头,以检测线路是否存在间断性的不良接触现象,如果存 在这一问题,请核实插头、端子和线束连接是否正确并且未损坏,如果不是上诉问题,在按以下步骤进 行 步骤检测操作 1 检测其他的线束和仪表组指示灯 •置点火开关于ON位置 •其他警告和指示灯点亮吗? 是 置点火开关于LOCK位置,然后进行下一 步操作 否 检测仪表组供电系统和接地系统(保险 丝),然后进行第5步 2 检查灯泡 警告: 不正确的处理安全气囊系统元件会引起意外的 打开安全气囊和预紧安全带,那可能引起很严 重的事故。请于处理安全气囊元件之前阅读安 全气囊系统服务警示 •置点火开关于LOCK位置 •断开蓄电池负极线并且保持至少60秒。 •拆下组合仪表 •测量安全气囊警告灯相应两针脚是否导通 是进行下一步 否换掉警告灯灯泡 3 检测ECU单元和仪表组之间的线束连接 •置点火开关于LOCK位置 •断开蓄电池负极线 •断开仪表组插头 •检查警告灯电路相应线路是否导通 是进行下一步操作 否更换线束,然后进行第5步操作

.尊敬的用户,欢迎您使用在线客服,您需要的资料已更新了全系统的维修手册,请您直接进入畅易平台查询!查询方法:国内厂家 ->长城汽车-哈弗H3(Haval H3)-2010-2012[ 维修手册/诊断 ].长城汽车-哈弗H3(Haval H3)-2010-2012[ 维修手册/诊断 ]


用户 ttnmmd ***其他客服问题:
  主继电器位置.. 奔腾B502014- BWH [LFP83ACC7F** ]
  四驱部分电路图.. 猎豹猎豹64812014-4RB3[LL6654B01B** ]
  水温传感器的电路图.. 奔驰 C 180 2016- 274 910 [LE4WG4AB6G** ]
  拆装蒸发箱.. 宝马 X1 2021- B48A20C [LBVHY5105M** ]
以下是长城汽车相关车型的客服问题,希望对您有帮助
 有哈弗h5资料吗?..长城汽车哈弗h5 2010
 查一下进气歧管螺丝扭力 谢谢..长城汽车H72.0T 双离合 两驱舒适型蓝标 2016 GW4C20A(2.0) [LGWEF7A62J**]
 09款长城哈弗H3 电子四驱线路图..长城哈弗H3 09 GW2.5TCI [LGWFFCA519**]
 全车电路图ss..长城汽车哈弗H6 运动版 2021 . [.**]
 玻璃升降器控制电路图..长城汽车赛铃2.8TC 手动 柴油 小双排两驱豪华版 2008 GW2.8TC-2(2.8) [LGWCAC1779**]
 全车电路图ss..长城汽车哈弗F7x 2021 . [.**]
 全车电路图ss..长城汽车哈弗H6 运动版 2014/2015 . [.**]
 发动机电路..长城汽车炫丽 2010年 GW4G13 [LGWED2A38A**]
 15年长城哈佛H2的后背门锁机控制线路路..长城汽车长城哈佛H2 2015 GW4G15B [LGWEE4A42F**]
 长城风骏5发动机及防盗系统电路图(德尔福MT20..长城汽车股份有限公司CC1031PS25 2013.11 4G69S4N [LGWDB3178D**]
 全车电路图ss..长城汽车炮(乘用皮卡) 2021 . [.**]
 腾翼(C30)2010年的维修资料?x..长城汽车腾翼(C30) 2010 1111

Copyright @ 2009 www.car388.com All rights reserved. 蜀ICP备12014226号-2 增值电信增值业务许可证:川B2-20190647 服务电话:028-87038205 87039205 87020205 川公网安备 51010502010015号 公司地址:成都市龙泉驿区经开区南二路309号 鼎峰动力港 企业办公总部基地 12栋
1.-.V25VHTML-2025-