[返回列表.]    [免费下载畅易手机版APP ]

用户 文哥 **当前提问:左前转向灯线路图

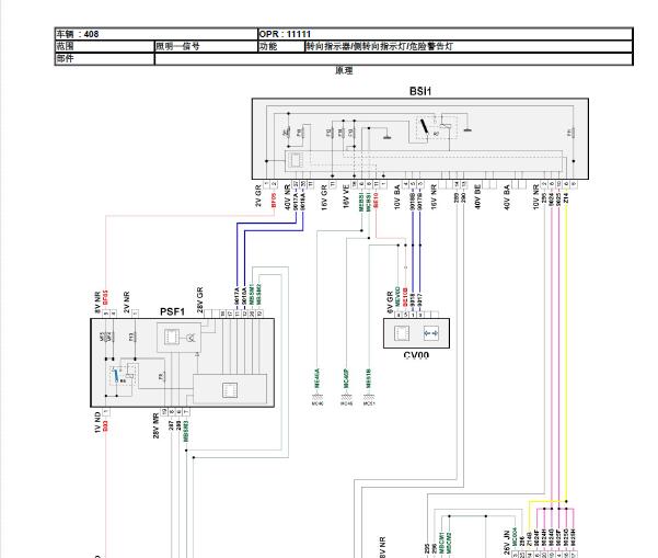
左前转向灯线路图

.尊敬的用户,欢迎你使用在线客服,你的问题客服人员已为你处理完毕,请下载附件,如有疑问,欢迎和我们联系!.2013年标致408转向灯电路图

附件:55441064763152.rar

已评价:5星好评


用户 文哥 ***其他客服问题:
test:
  全车线路图,气囊系统线路图,气囊电脑位置.. 华晨宝马有限公司宝马523Li2012年-00347577[LBVFP390XB** ]
  发动机电脑针脚图.. 北京现代雅绅特1.4 手动 基本型2007-G4EE(1.4)[LBEMCACA98** ]
  手刹车开关线路图.. 雪佛兰科帕奇2011-1[KL1FC5E40B** ]
  方向机系统线路图.. 福特 福克斯福特 福克斯2015-1[LVSHCFAL7F** ]
  点火开关ACC线路.. 大众帕萨特2006-1[LSVCH49F26** ]
  帮忙查询音响系统相关保险丝。与室内灯保险.. 东风本田汽车有限公司东风本田CRV2021年2月-LFB13[LVHRT7887M** ]
以下是标致相关车型的客服问题,希望对您有帮助
 206CC整车CAN网络电路图..标致206CC 2004 TU5JP4
 15年东风标致408发动机、ABS、转向助力、BSI针..东风标致408 2015 10UF015G02
 标致207 11年 1.6 LDC613L39B1734143变速箱电路图中..标致207 11 1.6 [LDC613L39B**]
 中央锁设定(行驶10KM/h)自锁..标致207207:三厢 2009 1.6 [2007**]
 标志408全车电路图..没有408 2016年 1.2T [没有**]
 雨刷喷水电机电路图..神龙汽车4082.0 手自一体 舒适版 2011 PSA RFN 10LH3X(2.0) [LDC943X3XB**]
 13年13款标致3008,1.6T四线刹车开关的线路图..标致3008 13年 10FJBZ PSA5F06 [LDCT81149D**]
 发动机电路 01..标致407 04 ES9A [VF36DXFVJ4**]
 请帮我查一下 1发动机电脑的供电 2发动机电..东风标致408 2014年10月 10UF01 5G02 [LDC973241E**]
 发动机线路图..标致汽车308 CC1.6T 自动 时尚型 2009 5FT(1.6) [VF34B5FT4B**]
 麻烦帮忙查一下这个车转向灯线路图,感谢..神龙汽车4082.0 手动 舒适版 2013 PSA RFN 10LH3X(2.0) [LDC943X29E**]
 标致508后盖锁电路图,..标致508 2011 PSA 3FY 10XP01 [LDCB13R40B**]

Copyright @ 2009 www.car388.com All rights reserved. 蜀ICP备12014226号-2 增值电信增值业务许可证:川B2-20190647 服务电话:028-87038205 87039205 87020205 川公网安备 51010502010015号 公司地址:成都市龙泉驿区经开区南二路309号 鼎峰动力港 企业办公总部基地 12栋
2025-01-13.-.V25VHTML-2025-V18-11-5---2-