[返回列表.]    [免费下载畅易手机版APP ]

用户 75981976 **当前提问:05年马自达6 L3发动机电脑端子图

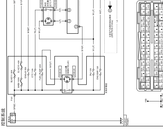
05年马自达6 L3发动机电脑端子图

.尊敬的用户,欢迎你使用在线客服,你的问题客服人员已为你处理完毕,请下载附件,如有疑问,欢迎和我们联系!马自达6电脑端子图.

附件:2559216463125.rar


用户 75981976 ***其他客服问题:
  中华酷宝的防盗资料.. 中华酷宝2009-1234
  2009年现代悦动变速箱线路图 资料库里面的不.. 现代悦动2009-G4FC
  要中文维修手册和线路图全车的.. 丰田锐志2012-3GR
  全车线路图 要中文的 .. 一汽丰田锐志2012-5GR
  维特拉气囊电路图维修资料.. 长安维特拉2016-K14C[LS5A33LR1G** ]
以下是一汽马自达相关车型的客服问题,希望对您有帮助
 马自达CX4发动机线路图 和网络线路图..一汽马自达2016年 8 PE 2.0 [LFPM4APP4G**]
 有没有整车CAN通讯的线路。还有u0073,u0121,u0155..一汽马自达M6 2004 2.3
 2006年M3的维修资料?x..一汽马自达M3 2006 11
 2013年马自达6电路图..一汽马自达6 2013 LF2.0 [LFPM4ACC3D**]
 发动机电脑针角图..一汽马6马自达6 2004年11月份 L3 2.3排量 [LFpH5ABC34**]
 10年马自达6前大灯线路图..一汽马自达马自达6 2010年 L5 [LFPM5ADP4A**]
 电脑版针脚定义图30+27+30+30..中国第一汽车集团马自达6 03 12 2.3 [LFPH5ABC23**]
 13年一汽马自达6 车窗开关电路图..一汽马自达6 13 LF [LFPM4ACC2D**]
 马自达 仪表 两个插头的定义以及相关电路图 ..一汽马自达马自达 2005 LF [LFPH4ABC35**]
 日间(白天)行车灯 控制电路及相关元件位..一汽马自达马自达M6 2015年7月 LF [LFPM4ACC1F**]
 曲轴位置传感器电路图,凸轮轴位置传感器电..一汽马自达睿翼 2010年 L5 [LFPM5ADP6A**]
 马自达6空调电路图..一汽马自达6 2007 LF [LFPM4ADP67**]

Copyright @ 2009 www.car388.com All rights reserved. 蜀ICP备12014226号-2 增值电信增值业务许可证:川B2-20190647 服务电话:028-87038205 87039205 87020205 川公网安备 51010502010015号 公司地址:成都市龙泉驿区经开区南二路309号 鼎峰动力港 企业办公总部基地 12栋
1.-.V25VHTML-2025-V18-11-5---2-