[返回列表.]    [免费下载畅易手机版APP ]

用户 马克 **当前提问:你好,帮忙找一下斯玛特发动机电脑

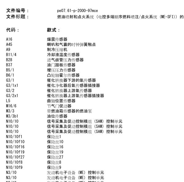
你好,帮忙找一下斯玛特发动机电脑端子图和线路图吧!谢谢

斯玛特的发动机电路图没有嘛?

.尊敬的用户,欢迎你使用在线客服,你的问题客服人员已为你处理完毕,请下载附件,如有疑问,欢迎和我们联系!.2009年奔驰斯玛特发动机电路图

附件:19422208435833.zip


用户 马克 ***其他客服问题:
test:
  这款车的正时图.. 奥迪A6L2006-BBJ [LFV6A24FX5** ]
以下是奔驰汽车相关车型的客服问题,希望对您有帮助
 麻烦帮忙查一下这个车氧传感器线路图,感谢..奔驰汽车ML 500 4MATIC [美规]5.0 手自一体 美规版 2006 113 964(5.0) [4JGBB75E16**]
 增发箱温度传感器位置图..奔驰汽车CLK 350 Cabriolet3.5 手自一体 2006 272 960(3.5) [WDBTK56G55**]
 迈巴赫62s马云同款胎压复位..奔驰汽车Maybach62 S [迈巴赫62 S]6.0T 自动 2007 285 980(6.0) [WDBVG7HB0C**]
 帮我查一下中央网关安装位置..奔驰汽车GLE 400 Coupe 4MATIC3.0T 手自一体 2015 276 821(3.0) [WDCED5GB5G**]
  启动控制线路图..奔驰汽车500 SEL5.0 自动 V8 1992 119 970;119 980(5.0) [WDB1400511**]
 这车的电动中门线路图..奔驰汽车V 2502.0T 手自一体 2014 274 920(2.0) [WD4BG2EE2H**]
 空调线路图..奔驰汽车S 450 L 4MATIC 48V3.0T 手自一体 2021 256 930(3.0) [W1K6G6BBXM**]
 点烟器保险是哪一个..奔驰汽车GLS 450 4MATIC 48V3.0T 手自一体 时尚型 2023 256 930(3.0) [W1NFF5KEXP**]
 维修手册 方向盘电子锁拆卸图..奔驰汽车GLK 350 4MATIC3.5 手自一体 四驱版 2011 272 971(3.5) [WDCGG8HB2B**]
 车上有几个蓄电池 包括位置图..奔驰汽车S 350 L3.5 手自一体 豪华型 2008 272 965(3.5) [WDDNG56X38**]
 前车身电脑板插头的定义..奔驰汽车GL 350 CDI BlueTEC 4MATIC [美规]3.0T 自动 美规版 2008 642 820(3.0) [4JGBF2FE2C**]
 加装座椅通风,电路图。..奔驰汽车S 450 L 4MATIC3.0T 手自一体 卓越特别版 2018 276 824(3.0) [WDDUG6EB2J**]

Copyright @ 2009 www.car388.com All rights reserved. 蜀ICP备12014226号-2 增值电信增值业务许可证:川B2-20190647 服务电话:028-87038205 87039205 87020205 川公网安备 51010502010015号 公司地址:成都市龙泉驿区经开区南二路309号 鼎峰动力港 企业办公总部基地 12栋
2025-01-13.-.V25VHTML-2025-