[返回列表.]    [免费下载畅易手机版APP ]

用户 15276557 **当前提问:总线网络电路图

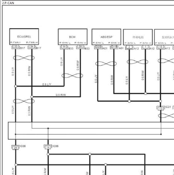
总线网络电路图

.尊敬的用户,欢迎你使用在线客服,客服已通过电话与您取得联系并详细说明,非常抱歉没有22年图雅诺的资料,您表示需要参考17-19年图雅诺网络电路图,抱歉该车原厂资料比较模糊,请尽量放大查看,你的问题客服人员已为你处理完毕,请下载附件,给您带来的不便,请谅解。2017-2019年福田图雅诺网络电路图.

附件:57452282483633.zip


用户 15276557 ***其他客服问题:
test:
  倒车灯开关位置及电路图.. 广汽传祺GS42018年6月-4A15M1[LMGAC1G57J** ]
  P1622故障代码含义解释.. Jeep指南者14年10月-发动机型号:B排量2.4L[1C4NJDGB2F** ]
  保险丝解释.. 福特蒙迪欧2010- L3 [LVSHBFAF7A** ]
  发动机维修手册及机油压力标准.. 保时捷macan18年-三代EA888[WP1AA2952K** ]
  变速箱电路图.. 宝马325Li2019年5月-B48B20B[LBV6P4102L** ]
以下是福田相关车型的客服问题,希望对您有帮助
 括路者e5再生开关..福田皮卡福田皮卡 2018.10.09 J02739 [LVAV2MBB4J**]
 应急感应线圈线路图 所有天线位置图..福田拓陆者驭途 2020 4G20TI5 [LVAV2MVB8M**]
 福田康明斯ISF2.8发动机维修手册..福田奥铃CTS 17 ISF2.8
 林肯 领航员维修资料加电路图..福田汽车公司制造领航员 2016年5月份 T [5LMJJ2LT0G**]
 福田风景13年发动机电路图..福田风景 13 BJ491EQ4 [LVCB2NWAXD**]
 帮忙找下P0321故障码的相关信息资料..福田风景G7 2018 4Q20M [LVCP2FVA8J**]
 门锁维修拆装资料..福田汽车伽途ix5 2017/2018/2019 DAM15DL [LVCP2GVA3K**]
 OBD和通信电路图..福田汽车拓陆者E52.8T 手动 长轴 2017 4J28TC4(2.8) [LVAV2MBB7H**]
 发动机保险丝-点火线圈电路图..福田祥菱 2020 DAM16KL 1.5L [LVAV2JVB4L**]
 四驱 维修资料 和传感器的数据与测量..福田萨普bj493z03 2010 BJ493Z03 [LVAV2MBB0A**]
 福田欧马可正时..福田欧马可 2010 BJ493ZLQ3 [LVBV9JD640**]
 18年柴油拓路者发动机电路图..福田拓路者 18 4J28TC4

Copyright @ 2009 www.car388.com All rights reserved. 蜀ICP备12014226号-2 增值电信增值业务许可证:川B2-20190647 服务电话:028-87038205 87039205 87020205 川公网安备 51010502010015号 公司地址:成都市龙泉驿区经开区南二路309号 鼎峰动力港 企业办公总部基地 12栋
2025-01-13.-.V25VHTML-2025-