[返回列表.]    [免费下载畅易手机版APP ]

用户 gaolizhu **当前提问:488右前车门控制器线路图

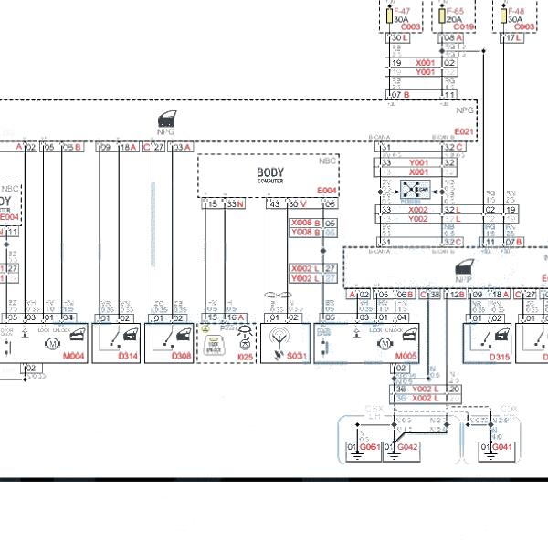
488右前车门控制器线路图

.尊敬的用户,欢迎你使用在线客服,你的问题客服人员已为你处理完毕,请下载附件,如有疑问,欢迎和我们联系!法拉利488 车门控制电路图.

附件:69062336966549.rar

已评价:5星好评

已评价:5星好评


用户 gaolizhu ***其他客服问题:
test:
   EV 电机控制器电路图.. 华晨鑫源X30L EV2018-EV
  油泵继电器在哪.. 克莱斯勒大捷龙13-G[2C4PC1HH7D** ]
  帕萨特领驭B5舒适系统电路图.. 上海大众帕萨特领驭2005-BGC
  主驾驶座椅模块电路图 室内灯电路图.. 凯迪拉克SLS2007-LP1
  冷却液液位传感器电路图.. 奔驰S35011年-276 950
  遥控系统电路图.. 马自达马自达62016-LF
以下是法拉利相关车型的客服问题,希望对您有帮助
 敞篷线路图 和 维修手册 和部件位置..法拉利加州 11年4月份 F1361B [ZFFLJ65E8B**]
 给我发一个主门内饰板拆装步骤..法拉利California 2008 F136IB [ZFFLJ65E8C**]
 法拉利458点火线圈部分电路图..法拉利法拉利458 2011 F136FB [ZFF67NHE9B**]
 发动机电脑 变速箱电脑 ABS电脑线路图..法拉利加利福尼亚 08 F149 [ZFFLJ65B00**]
 法拉利F430防盗电路图..法拉利F430 2005年 F136E [ZFFEZ58E16**]
 法拉利812发动机线路图..法拉利812 2018、03 F140GA [ZFF83CME7J**]
 法拉利F430维修手册及电路图。..法拉利F430 2006 F136E [ZFFEZ58E97**]
 法拉利458电路图..法拉利458 2012 F136FB [ZFF67NHE5C**]
 ABS电路图和针脚图..法拉利California 2010.11 F137IB-4.3L [ZFFLJ65E1A**]
 顶棚,尾盖电路图..法拉利汽车California T3.9T 双离合 2015 (3.9) [ZFF77XJE1G**]
 法拉利雨刮电路图..法拉利430 05款 4.3 [ZFFEZ58B00**]
 20年法拉利F8 TRIbUTO 右前转向灯电路图..法拉利F8 tributo 20 F154CG [ZFF92LME8L**]

Copyright @ 2009 www.car388.com All rights reserved. 蜀ICP备12014226号-2 增值电信增值业务许可证:川B2-20190647 服务电话:028-87038205 87039205 87020205 川公网安备 51010502010015号 公司地址:成都市龙泉驿区经开区南二路309号 鼎峰动力港 企业办公总部基地 12栋
2025-01-12.-.V25VHTML-2025-