[返回列表.]    [免费下载畅易手机版APP ]

用户 qichewei **当前提问:发电机电路图

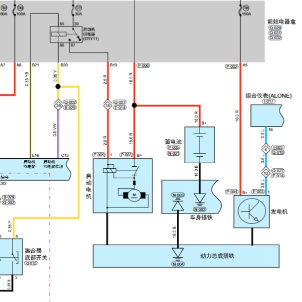
发电机电路图

.尊敬的用户,欢迎你使用在线客服,你的问题客服人员已为你处理完毕,请下载附件,如有疑问,欢迎和我们联系!2023年奇瑞捷途大圣发电机电路图.

附件:81772408856698.zip


用户 qichewei ***其他客服问题:
test:
  CVT变速箱内部分解图,(内部主动轮,辅助轮.. 日产奇骏2015-QR25[JN1BT2MK8F** ]
  全车维修资料及电路图.. 丰田HILUX皮卡KUN25L-PRMDHV2012-2KD-FTV[MROF22G9C0** ]
  维修资料及电路图.. JEEP大切诺基 SRT2012. 10-6.4L[1C4RJFDJ9D** ]
  全车电路图.. 丰田HILUX2006,3-2KD-FTV[MR0FR22G20** ]
  分动箱维修资料及电路图。ESP电路图.. JEEP大切诺基 SRT82012 ,10-6.4L[1C4RJFDJ9D** ]
  发动机正时及电控线路图.. 五十铃D-MAX皮卡2012-4JJ1[MPAER33TXC** ]
以下是奇瑞相关车型的客服问题,希望对您有帮助
 14奇瑞瑞虎5出现故码P001822和P001622..奇瑞瑞虎5 2014 SQR484F [LVTDB24B3E**]
 ABS故障码是 控制单元编码错误 请问怎么编..奇瑞风云 2003 1.6
 查一个13年奇瑞E5的风扇线路图..奇瑞E5 13 1.5L
 奇瑞A3的变速器维修手册..奇瑞A3 10年 M11 [LVVDC11B5A**]
 奇瑞瑞虎5x智能钥匙模块到发动机电脑通讯线..奇瑞瑞虎5x 2017 1.5t [LVVDB21B8H**]
 有没有13年奇瑞QQ371发动机电路图 电脑板针脚..奇瑞奇瑞QQ 13 371
 电路图资料?s..奇瑞新瑞虎 2012
 仪表线路..奇瑞瑞虎 07 SQR481FC [LVVDB11B77**]
 2.0T发动机的维修手册吗 ..奇瑞星途揽月 2021 E4T15C [1111**]
 旗云3的遥控防盗设置s..奇瑞旗云3 2005-2010
 奇瑞风云2故障码 P1336故障码分析..奇瑞风云2 10 477 [LVVDA11B1A**]
 奇瑞风云2电路图..奇瑞风云2 16 L2B [LVVDB11B2G**]

Copyright @ 2009 www.car388.com All rights reserved. 蜀ICP备12014226号-2 增值电信增值业务许可证:川B2-20190647 服务电话:028-87038205 87039205 87020205 川公网安备 51010502010015号 公司地址:成都市龙泉驿区经开区南二路309号 鼎峰动力港 企业办公总部基地 12栋
2025-01-12.-.V25VHTML-2025-