[返回列表.]    [免费下载畅易手机版APP ]

用户 15708675 **当前提问:J500转向辅助控制单元三个插头的针脚

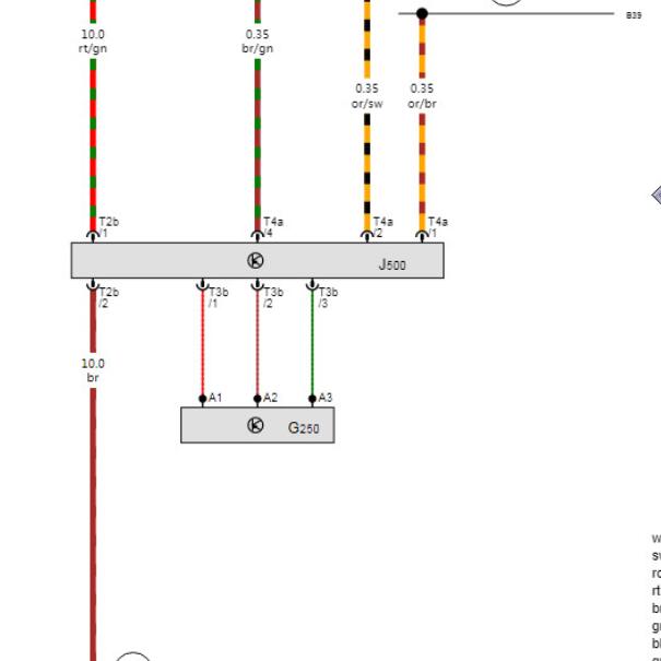
J500转向辅助控制单元三个插头的针脚定义图

.尊敬的用户,欢迎你使用在线客服,非常抱歉该车资料没有针脚定义,客服给您查找了J500电路图和针脚插头图片,如需要参考,请下载附件,如有疑问,欢迎和我们联系!.2014年奥迪A1  J500电路图2014年奥迪A1  J500插头图片

附件:16652414302753.rar


用户 15708675 ***其他客服问题:
  前毫米波雷达传感器校准方法及设备.. 丰田 卡罗拉 2019- 8NR-FTS [LFMAXACC0L** ]
  遥控电路图呢?此车是一键启动的.. 广汽丰田汉兰达2.0T 手自一体 四驱豪华版7座2015-8AR-FTS(2.0)[LVGEN56A9F** ]
  气囊电路图.. 北京奔驰C 200 CGI1.8T 手自一体 优雅型2011-271 860(1.8)[LE4GF4JB7C** ]
  中控电路图.. 东风 御风 2019- WP2.3Q110E50 [LGFB691F9L** ]
  请帮我查下通讯系统各个模块安装位置图.. 马自达马自达22008-ZY[LVSFDFML09** ]
  机舱及驾驶舱保险盒继电器功能及电路图.. 猎豹 CS10 2017- CF4G15T [LN86GAAF4H** ]
以下是奥迪相关车型的客服问题,希望对您有帮助
 尾箱支架及电机不能自动开启及吸合?..奥迪WAUMV54EA8L 09款 BVJ020998 [WAUMV54E59**]
  p档位置开关在哪里..奥迪A8 2005 AVL [WAUKT44E76**]
 美版奥迪RS3跑车发动机电路图,散热器风扇电..奥迪RS3 2020 2.5 [WUAASAFV2L**]
 奥迪r8维修手册..奥迪r8 14 CND [WUAAUB42XF**]
 09年2.0T车窗控制电路图,平台上电路图和实车..奥迪A6L 09年2.0T 不详 [不详**]
 天线放大器位置..奥迪汽车Q73.0TFSI 手自一体 35TFSI 进取型 2015 CJT(3.0) [WAUAGD4L5F**]
 17年奥迪矩形大灯电路图..奥迪a3 2017 1.8t
 大灯电路图..奥迪A4L 2010 A4L [LFV3A28K09**]
 奥迪A8左后门控制单元线束到继电器..奥迪a8 12 3.0
 6.0 柴油发动机,电路图?..奥迪Q7
 左前倒车镜转向灯电路图..奥迪Q7 2008 BHK
 奥迪A4发动机电脑针脚定义..奥迪A4 08 BWE [LFV3A28EX8**]

Copyright @ 2009 www.car388.com All rights reserved. 蜀ICP备12014226号-2 增值电信增值业务许可证:川B2-20190647 服务电话:028-87038205 87039205 87020205 川公网安备 51010502010015号 公司地址:成都市龙泉驿区经开区南二路309号 鼎峰动力港 企业办公总部基地 12栋
2025-05-21.-.V28**VHTML-2025-V18-11-5---2-