[返回列表.]    [免费下载畅易手机版APP ]

用户 18776301 **当前提问:倒车雷达电路图

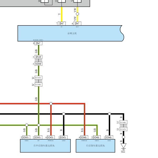
倒车雷达电路图

.尊敬的用户,欢迎你使用在线客服,你需要的资料在《畅易汽车维修技术支持平台》是有的,请直接登陆查询!查询方法:国内厂家 -> 吉利汽车-几何A- 2022 [ 专修手册 VIP]->维修电路图->系统电路图->泊车辅助系统->倒车雷达.2022年吉利几何A 倒车雷达电路图


用户 18776301 ***其他客服问题:
test:
以下是吉利相关车型的客服问题,希望对您有帮助
 压缩机继电器在哪..吉利汽车EC71.5 手动 进取型 2013 JLγ-4G15(1.5) [L6T7824S7D**]
 吉利教学用车,方便提供全车电路图 电控等..吉利帝豪 2019 JLF-3G10TDB [L6T7804Z1K**]
 发动机电路图..吉利优利欧 2007 1.0
 保养归零方法..吉利缤瑞 20189 JLF-3G10TDB [L6T7804Z1K**]
 麻烦你帮我找下吉利远景09年德尔福发动机电..吉利远景 2009 德尔福
 找压缩机线路图..吉利全球鹰EX3 2018 Ys220h020 [Ljub5x2w4j**]
 空调控制模块电路图 左前门饰板后备箱开启..吉利星越L 2023 JLH-4G20TDJ [LB37852Z5P**]
 气囊电脑电源通讯针脚图..吉利牌远景X3 2018年04月 JLB-4G15 [LB37522S4J**]
 水箱进气格栅插头电路图,前雨刷喷水壶电路..吉利汽车极氪001 2023 电动 [L6T79T2E2P**]
 吉利远景X3倒车雷达电路图..吉利吉利远景 17年12月 JLB-4G15 [LB37522S8H**]
 怎么查找机油压力参数..吉利博瑞 2016 JLE-4G18TD [L6T7944Z2G**]
 麻烦上传一下吉利全球鹰GX215的全车电路..吉利全球鹰 08 1.5

Copyright @ 2009 www.car388.com All rights reserved. 蜀ICP备12014226号-2 增值电信增值业务许可证:川B2-20190647 服务电话:028-87038205 87039205 87020205 川公网安备 51010502010015号 公司地址:成都市龙泉驿区经开区南二路309号 鼎峰动力港 企业办公总部基地 12栋
2025-01-17.-.V25VHTML-2025-V18-11-5---2-