[返回列表.]    [免费下载畅易手机版APP ]

用户 郑伟 **当前提问:三菱欧蓝德车身电脑 大灯 行车灯 电

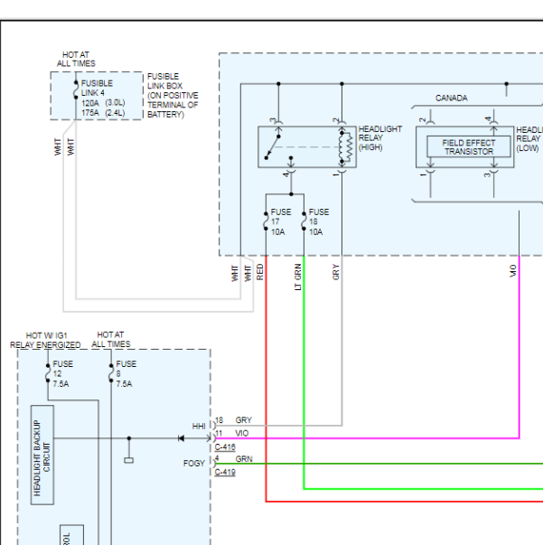
三菱欧蓝德车身电脑 大灯 行车灯 电路图及针脚图

.尊敬的用户,欢迎你使用在线客服,非常抱歉该车没有针脚定义,客服给您查找了您需要的电路图,你的问题客服人员已为你处理完毕,请下载附件,如有疑问,欢迎和我们联系!2014年三菱欧蓝德大灯电路图.

附件:89732705772760.rar


用户 郑伟 ***其他客服问题:
test:
  哈弗H3车身电脑及气囊系统电路图.. 长城H32011-汽油[LGWEF3A55B** ]
  奔腾B50仪表电路图.. 奔腾B50B502010-1.6[LFPH3ACC0A** ]
  全车电路图 位置图.. 福特麦克斯2014-L3[LVSHFSAF1E** ]
  金杯海狮碳罐电磁阀电路图.. 华晨金杯海狮2015年8月-4RB2[LSY8CAAF5F** ]
  华颂7 发动机 网关 保险丝继电器位置电路.. 华晨华颂2015年-N20B20C[LSY8ABCS9F** ]
以下是三菱相关车型的客服问题,希望对您有帮助
 仪表电路图..三菱戈蓝 2007 4G69S4N [LDNM4PFB78**]
 维修手册..三菱翼神 11 4B10
 2005款帕杰罗V73 雨刮和灯光电路图..三菱帕杰罗V73 95款 2005 6G72
 发动机电路图,仪表电路图..三菱帕杰罗 2006 6G75 [V77**]
 找进气门调间隙的方法。..三菱欧蓝德 2014 4J12 [JE3AZ5935D**]
 正時皮帶拆裝步驟..三菱veryca 2018 1500
 变速箱阀体 到变速箱电脑的线路图..三菱欧蓝德 2015 2.4
 档位开关线路图、故障码P0708..三菱君阁 2011 4G63S4N [LDNHBAEK5B**]
 给我发一下10年帕杰罗分动箱的电路图..三菱帕杰罗 2010 v6
 17年三菱帕杰罗空调压力传感器电路图..三菱帕杰罗 17 . [.**]
 三菱翼神发动机电脑端子针脚图..三菱翼神 2010年3月 4B10 [LDNM4GFT1A**]
 格蓝迪发动机线路图..三菱格蓝迪 2007 4G69 [JE3AA48H87**]

Copyright @ 2009 www.car388.com All rights reserved. 蜀ICP备12014226号-2 增值电信增值业务许可证:川B2-20190647 服务电话:028-87038205 87039205 87020205 川公网安备 51010502010015号 公司地址:成都市龙泉驿区经开区南二路309号 鼎峰动力港 企业办公总部基地 12栋
2025-04-10.-.V25