[返回列表.]    [免费下载畅易手机版APP ]

用户 168328 **当前提问:23款豪越ABS(ESC车辆稳定系统)电路图

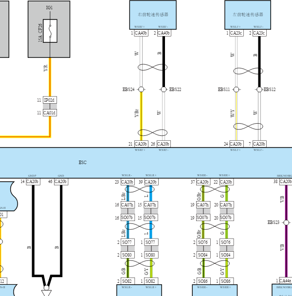
23款豪越ABS(ESC车辆稳定系统)电路图有没有

.尊敬的用户,欢迎你使用在线客服,你需要的资料在《畅易汽车维修技术支持平台》是有的,请直接登陆查询!查询方法:国内厂家 ->吉利汽车-豪越L- 2023 [ 专修手册 VIP]->维修电路图->系统电路图->主动安全系统->ESC(型式一).2023年吉利豪越L ESC电路图


用户 168328 ***其他客服问题:
  空调系统电路图.. 东风御风E11K2019-电动[LDP51B960J** ]
  车身电脑和发动机电脑电路图,最好全车电路.. 北汽E15015年-汽油[LNBSCBAF4E** ]
  金杯玻璃升降器电路.. 华晨金杯7502015-DLDG15[LSYAAAABXG** ]
  克莱斯勒大捷龙行人保护模块位置.. 克莱斯勒大捷龙13年-3.6[2C4PC1GG0D** ]
  车速信号.. 吉利帝豪4代2022-汽油[LB37824S0P** ]
以下是吉利汽车相关车型的客服问题,希望对您有帮助
 行人保护系统安装位置..吉利汽车领克03 2019 JLH-3G15TD [L6T7824Z9K**]
 VVT传感器线路..吉利汽车博越 PRO1.8TD 双离合 智领 2020 JLE-4G18TDC(1.8) [L6T7742ZXL**]
 正时01SS..吉利汽车 远 远景 2014 1.5L 手动 JLγ-4G15 [LB37824S6E**]
 2011年吉利自由舰远光近光线路图..吉利汽车自由舰 2011 MR4790 [L6T7524S8B**]
 ABS维修手册..吉利汽车几何E 2022/2023 . [.**]
 有这车的全车维修手册吗..吉利汽车极氪001WE版 95kWh 四驱 2024 YS235XYG01(电动机)/TZ235XYC01(电动机)(电动) [L6T79ZCE6R**]
 车身控制电路图..吉利汽车缤越PHEV 2019/2020 JLH-3G15TD [LB376F2Z2J**]
 动力电池的具体电压容量等信息..吉利汽车帝豪EV-三厢帝豪EV 进取型 2016 TM5028(电动机)(电动) [L6T78Y4W5G**]
 音响电路图和针灸图..吉利汽车领克08 EM-P1.5T 自动 220km 四驱性能Halo 2023 BHE15-BFZ(1.5) [L6T79YCD7R**]
 线路图不对这个是15年的..吉利汽车有限公司知豆 2015年11月 DY一pMsM一72一9B [SMA7001BE**]
 电脑板针脚图..吉利汽车EC71.8 手动 GSG版 2012 JLγ-4G18(1.8) [L6T7844S0C**]
 车内温度传感器位置及拆装..吉利汽车帝豪GL1.8 手动 进取型 2018 JLC-4G18(1.8) [LB37844S4J**]

Copyright @ 2009 www.car388.com All rights reserved. 蜀ICP备12014226号-2 增值电信增值业务许可证:川B2-20190647 服务电话:028-87038205 87039205 87020205 川公网安备 51010502010015号 公司地址:成都市龙泉驿区经开区南二路309号 鼎峰动力港 企业办公总部基地 12栋
2025-05-03.-.V25