[返回列表.]    [免费下载畅易手机版APP ]

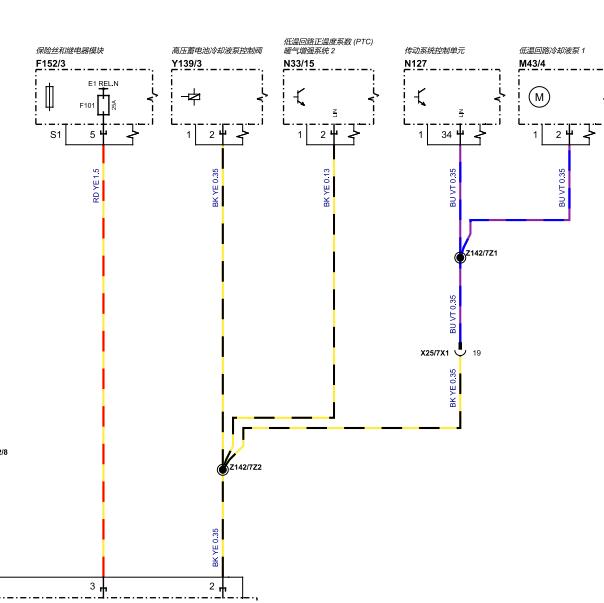
用户 钻石 **当前提问:保险丝位置图 防冻液循环线路图

保险丝位置图 防冻液循环线路图

.尊敬的用户,欢迎你使用在线客服,你的问题客服人员已为你处理完毕,请下载附件,如有疑问,欢迎和我们联系!.2023年奔驰EQE350防冻冷却电路图

附件:45592753134538.zip


用户 钻石 ***其他客服问题:
  众泰5008全车线路图.. 众泰500811年-4G13
  03年宝来发动机电脑针脚图.. 一汽大众宝来03-awb
  11款乐迟手动挡1.0排量.. 通用乐驰11-LMT
  12奔驰CLS300 218系列低压燃油泵电路图.. 奔驰CLS30012-276
  维修手车.. 东风本田东风本田CRV排量2.02010年4月-R20A1[LVHRE173XA** ]
  中华尊驰1.8排量全车线路图.. 华晨中华尊驰08-4G93
以下是奔驰相关车型的客服问题,希望对您有帮助
 奔驰E300空调系统线路图..奔驰E300 2012 272 952 [LE4HG5EB5D**]
 04款奔驰S500安全气囊模块安装位置..奔驰S500 2004 113 960 [WDBNG75JX4**]
 防盗电路图..奔驰S320 1998 104994 [WDB1400321**]
 电路图..奔驰GL450 2010 273 923 [WDCBF7BE2A**]
 大灯控制电路图..奔驰 C 180 2015 274 910 [LE4WG4AB8F**]
 麻烦找一下驻车辅助模块位置和电路图,以及..奔驰GLA 2020 282914 [LE44N8EBOM**]
 05款奔驰CLK350正时链条拆装缸盖拆装方法..奔驰CLK350 05 272960 [WDBTJ56J15**]
 保险丝定义..奔驰glc 2016 274
 仪表台拆装,176623607@qq.com..奔驰汽车A 1801.6T 双离合 时尚型 2013 270 910(1.6) [WDDBF4CB1E**]
 如何下载!..奔驰R350 1 272
 2017年奔驰保养归零方法..奔驰E200L 2017 274920 [LE4ZG4CB6H**]
 有没有真空管和废气管的维修手册和图..奔驰E320 2014 276 820 [WDDKJ6CB7F**]

Copyright @ 2009 www.car388.com All rights reserved. 蜀ICP备12014226号-2 增值电信增值业务许可证:川B2-20190647 服务电话:028-87038205 87039205 87020205 川公网安备 51010502010015号 公司地址:成都市龙泉驿区经开区南二路309号 鼎峰动力港 企业办公总部基地 12栋
2025-05-04.-.V25