[返回列表.]    [免费下载畅易手机版APP ]

用户 15846619 **当前提问:找一下启动电路图

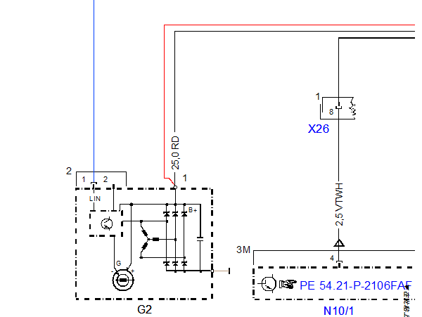
找一下启动电路图

.尊敬的用户,欢迎你使用在线客服,你的问题客服人员已为你处理完毕,请下载附件,如有疑问,欢迎和我们联系!2015年奔驰GLK260启动系统电路图.

附件:56292796015615.zip


用户 15846619 ***其他客服问题:
  ECC是什么模块.. 长安CS7520-1[LS4ASE2EXM** ]
  在帮我找一下jeep 大切诺基故障码引导的!c14.. jeepjeep2013-3.6[1c4rjfag0d** ]
  天籁空调面板电路图.. 尼桑天籁12-2,0
  室内保险盒电路图.. 众泰大迈X515-1[1** ]
  后备箱锁电路图.. 沃尔沃S80L09-1[1** ]
以下是奔驰相关车型的客服问题,希望对您有帮助
  12年的奔驰B180底盘CAN线路图 车架号WDDMH4CB7D..奔驰奔驰 B180 2012 270910 [WDDMH4CB7D**]
 奔驰C200 缸盖螺栓扭力..奔驰C200 2012 271 860 [WDDGH4JB9C**]
 空气悬挂须要锁吗..奔驰GLE550 16 276
 下游氧化氮传感器的位置图..奔驰ML350 13 642 [4JGDA2EB1E**]
 发动机电脑线路图 点火线圈线路图..奔驰c260 2013.1 271860 [LE4GF4HB8D**]
 发动机手册和线路..奔驰smart 2016 H4DA401 1.0L [WMEFF4DB3H**]
 02年奔驰E280发动机电路图..奔驰E280 2002 2.8
 奔驰cls350部件b24/15[旋转速度和横向加速度传..奔驰cls350 2005 272 964 [WDDDJ56X95**]
 保险带控制线路,预防性功能..奔驰S600 2010 275 [WDDNG7GB0A**]
 奔驰17年GLA200倒车雷达线路图和原件位置图 ..奔驰GLA200 17 270910 [LE4TG4DB2J**]
 奔驰R350的发动机正时图..奔驰R350 2011 272 967 [WDCCB6FE9B**]
 Y133位置图..奔驰ml350 2012 642826 [4JGDA2EB8C**]

Copyright @ 2009 www.car388.com All rights reserved. 蜀ICP备12014226号-2 增值电信增值业务许可证:川B2-20190647 服务电话:028-87038205 87039205 87020205 川公网安备 51010502010015号 公司地址:成都市龙泉驿区经开区南二路309号 鼎峰动力港 企业办公总部基地 12栋
2026-02-10.-.V28**