[返回列表.]    [免费下载畅易手机版APP ]

用户 1879800 **当前提问:查一下后雷达电路

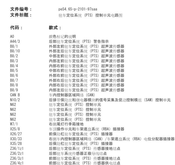
查一下后雷达电路

.尊敬的用户,欢迎你使用在线客服,你的问题客服人员已为你处理完毕,请下载附件,如有疑问,欢迎和我们联系!2010年奔驰S300L雷达电路图.

附件:36992823011474.zip


用户 1879800 ***其他客服问题:
  查一下这个车的空气流量计针脚定义.. 江淮汽车星锐1.9T 手动 短轴中顶星快运多用途乘用车2017-HFC4DB1-2D(1.9)[LJ166A3D3J** ]
  机舱保险盒标注.. 起亚欧菲莱斯h2003-3.5[KNALD22416** ]
  后排电动座椅线路图.. 起亚欧菲莱斯2022/10-OPIRUS 3.5AT[KNALD22416** ]
  查一下这个车的车窗电路.. 江淮汽车iEV6E运动版豪华智享型2018-TZ200XSJHB(电动机)(电动)[LJ1EEKPN4J** ]
  这个车的启动继电器在哪里.. 广汽本田第十一代雅阁1.5T 无级 260TURBO 旗舰版2023-L15CJ(1.5)[LHGCY1663R** ]
  帮我查一下这个车的遥控电路.. 上海通用景程1.8 手自一体 SE 舒适版2013-2H0(1.8)[LSGVA54R4D** ]
以下是奔驰汽车相关车型的客服问题,希望对您有帮助
 起动机控制电路..奔驰汽车E 3003.0 手自一体 优雅型豪华版 2010 272 952(3.0) [WDDHF5EB4A**]
 前短程雷达电路图6线的..奔驰汽车S 400 L 48V2.5T 手自一体 豪华型 2024 256 925(2.5) [W1K6G5HB3R**]
 Sos模块位置..奔驰汽车G 5004.0T 手自一体 2019 176 980(4.0) [WDB4632601**]
 辅助蓄电池电路图,辅助电池继电器位置176623..奔驰汽车GL 450 4MATIC [美规]4.7T 手自一体 美规版 2013 278 928(4.7) [4JGDF7CE1D**]
 左前门的电吸门电路图..奔驰汽车S 350 L3.5 手自一体 豪华型 2008 272 965(3.5 [WDDNG56X98**]
 奔驰唯雅诺空调线路图帮我查下空调系统电路..奔驰汽车Viano [唯雅诺]3.2 手自一体 2004 112 951(3.2) [WD4WA58208**]
 请问这个车火花塞用什么型号..奔驰汽车GLE 450 4MATIC 48V3.0T 手自一体 时尚型 2020 256 930(3.0) [WDCFB5KB2K**]
 找N543模块的位置 ..奔驰汽车S 5505.5 手自一体 LWB AMG运动版 2006 273 961(5.5) [WDDNG71X37**]
 敞篷维修手册,电路图,..奔驰汽车Fortwo Cabrio1.0T 序列变速 激情版 2013 3B21(132 930)(1.0) [WMEEK3CA4D**]
 右后车身加速传感器位置..奔驰汽车ML 350 4MATIC3.5 手自一体 四驱豪华特别版 2010 272 967(3.5) [WDCBB8GB2B**]
 后排座椅拆装,头枕,后门拆装..奔驰汽车Maybach62 S [迈巴赫62 S]6.0T 自动 2007 285 980(6.0) [WDBVG7HB0C**]
 找一下这个二次空气喷射泵的电路图吗?看看..奔驰汽车G 5005.5 手自一体 2013 273 963(5.5 [WDCYC3GF8C**]

Copyright @ 2009 www.car388.com All rights reserved. 蜀ICP备12014226号-2 增值电信增值业务许可证:川B2-20190647 服务电话:028-87038205 87039205 87020205 川公网安备 51010502010015号 公司地址:成都市龙泉驿区经开区南二路309号 鼎峰动力港 企业办公总部基地 12栋
2026-01-20.-.V28**