[返回列表.]    [免费下载畅易手机版APP ]

用户 18962616 **当前提问:拆装电机控制器维修教程,发邮箱89538

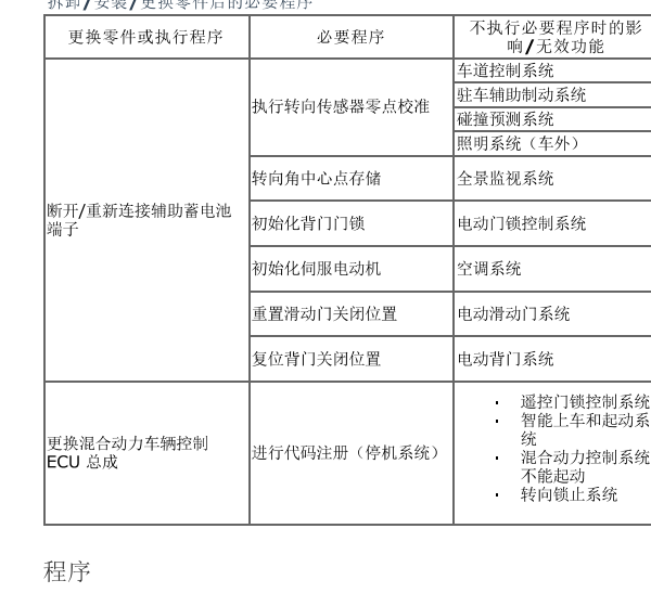
拆装电机控制器维修教程,发邮箱895387271

.尊敬的用户,欢迎你使用在线客服,你的问题客服人员已为你处理完毕,请下载附件,如有疑问,欢迎和我们联系!21年皇冠威尔法电机控制器拆装资料.

附件:52372852461491.rar


用户 18962616 ***其他客服问题:
  B1417:13-8B,B1413:13-8B故障码资料.. 福特漫游者2018-柴油共轨[MNBLMF080J** ]
  变速箱换挡电机电路图895387271发我.. 长城汽车H6 运动版1.5T 双离合 运动版两驱精英型蓝标2018-GW4G15B(1.5)[LGWEF4A56H** ]
  要BCM电路图和插头图,平台资料不对.. 上汽大通G202.0T 手自一体 豪华行政版2020-SC20M163Q6A(2.0)[LSKG4GC16L** ]
   联合电子发动机 不带启停的 车速传感器安装.. 比亚迪汽车F31.5 手动 节能版尊贵型2015-BYD473QE(1.5)[LGXC16DF6H** ]
  ACC效准方法.. 本田CRV2021-无[无** ]
  变速箱电路图,邮箱895387271.. 海马汽车7X1.6TGDI 手自一体 豪华型2023-HMA GA16-YF(1.6)[LH16CKJ0XR** ]
以下是丰田汽车相关车型的客服问题,希望对您有帮助
 发动机变速箱电脑插头针脚定义..丰田汽车Land Cruiser Prado [普拉多]4.0 自动 V6 VX 五门版 2005 1GR-FE(4.0) [JTEBU25J65**]
 仪表电路图里19号连接器22号针脚的图分别到..丰田汽车NX2002.0 无级 锋行版 2015 3ZR-FAE(2.0 [JTJYERBZ7H**]
 再帮我查一下 9号接线连接器 J104 J105 针脚定..丰田汽车RX3002.0T 手自一体 四驱豪华版(改款) 2020 8AR-FTS(2.0) [JTJBAMCA5M**]
 正时记号怎么对..丰田汽车Land Cruiser [兰德酷路泽]4.5 自动 1995 1FZ-FE(4.5) [JTB11UJ80V**]
 四驱电路图,手动挡..丰田汽车Land Cruiser [兰德酷路泽]4.5 手动 GX 2003 1FZ-FE(4.5) [JTEHJ09J36**]
 发动机针脚..丰田汽车Previa [普瑞维亚]2.4 手自一体 7座标准版 2006 2AZ-FE(2.4) [JTEGD54M96**]
 发电机电路图..丰田汽车Tundra [坦途]5.7 手自一体 标准版 2011 3UR-FE(5.7) [5TFHW5F19A**]
 远近大灯控制电路..丰田汽车RX200t2.0T 手自一体 四驱典雅版 2016 8AR-FTS(2.0) [JTJBAMCA5H**]
 平台上13-17资料和实车不对,雨刮电路图和模..丰田汽车ES300h2.5 无级 舒适版 2014 2AR-FXE(2.5) [JTHBW1GG5E**]
 帮我找一下右侧大灯电路图..丰田汽车IS3003.0 手自一体 2006 3GR-FE(3.0) [JTHBG26246**]
 你好帮我查下胎压模块位置和电路图..丰田汽车Sienna [塞纳]3.5 手自一体 XLE 四驱7座 美规版 2015 2GR-FE(3.5) [5TDDK3DC7G**]
 大灯电路图,跟23的不一样..丰田汽车ES2002.0 无级 臻享版 2024 M20A-FKS(2.0) [JTHB31B16R**]

Copyright @ 2009 www.car388.com All rights reserved. 蜀ICP备12014226号-2 增值电信增值业务许可证:川B2-20190647 服务电话:028-87038205 87039205 87020205 川公网安备 51010502010015号 公司地址:成都市龙泉驿区经开区南二路309号 鼎峰动力港 企业办公总部基地 12栋
2026-01-20.-.V28**