[返回列表.]    [免费下载畅易手机版APP ]

用户 18687999 **当前提问:倒车灯线路图

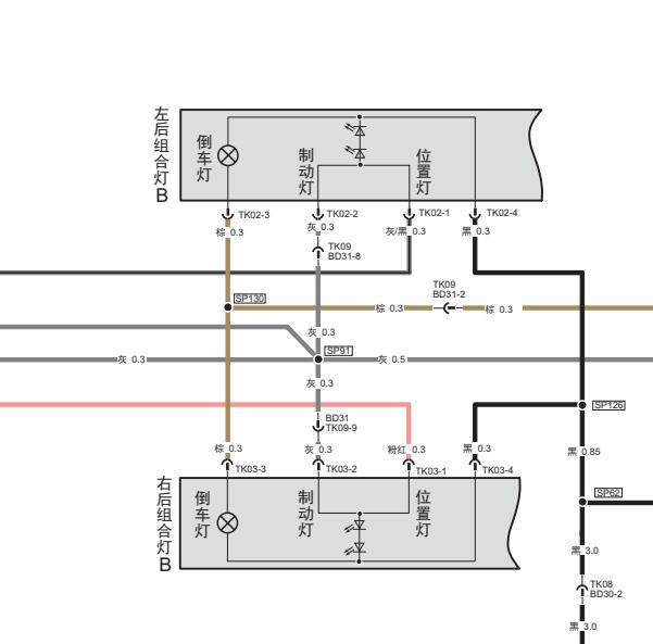
倒车灯线路图

.尊敬的用户,欢迎你使用在线客服,你的问题客服人员已为你处理完毕,请下载附件,如有疑问,欢迎和我们联系!.2020年广汽传祺GS4倒车灯电路图

附件:44662889808931.zip


用户 18687999 ***其他客服问题:
  空调系统 右侧温度风门电机在哪里 左侧出.. 一汽大众(奥迪)Q5L2.0TFSI 双离合 40TFSI 荣享进取型2018-CWN(2.0)[LFV3B2FY0K** ]
  换道辅助模块在哪里帮我查查 谢谢 .. 一汽大众(奥迪)Q52.0TFSI 手自一体 进取型2012-CAD(2.0)[LFV3B28R9C** ]
  车身电脑系统B184000故障代码含义.. 长安汽车CS751.5T 手自一体 280T 精智型2018-JL476ZQCF(1.5)[LS4ASE2E8J** ]
  水温传感器线路图.. 长安汽车长安之星21.0 手动 基本型2012-JL466Q9(1.0)[LS4AAB3D4D** ]
  仪表的线路图查下.. 一汽海马福美来F51.6 手自一体 精英型2018-HM474Q-C(1.6)[LH17CKBFXJ** ]
  右边后视镜电路图.. 一汽丰田RAV42.4 自动 豪华版2009-2AZ-FE(2.4)[LFMJW30F1A** ]
以下是广汽乘用车相关车型的客服问题,希望对您有帮助
 电脑板针脚定义..广汽乘用车GS41.5T 手自一体 235T 两驱豪华智联百万纪念版 2018 4A15M1(1.5) [LMGAC1G8XK**]
 埃安splus热管理集成模块,这个线路图..广汽乘用车Aion S魅580 磷酸铁锂 2023 TZ180XS130(电动机)(电动 [HACAAAA15R**]
 帮我查一下这个车的这个电动尾门这六根线都..广汽乘用车M82.0T 自动 390T 大师系列 御尊版4座(改款) 2023 4B20J1(2.0) [LMGMU1G82N**]
 玻璃升降器的电路图..广汽乘用车GS41.5T 手自一体 235T 两驱豪华智联版 2017 4A15M1(1.5) [LMGAC1G83H**]
 帮我查一下这车的前向雷达模块的电路图可以..广汽乘用车M82.0T 自动 390T 领秀系列 尊享版 2023 4B20J1(2.0) [LMGMU1G83R**]
 需要一份17款广汽传祺GS4 360全景系统线路图..广汽乘用车传祺GS4 2017年3月 4A15M1 [LMGAC1G8XH**]
 这个整车模块分布位置图怎么查..广汽乘用车Aion S炫530 2022 TZ184XYA2001(电动机)(电动) [LNAAKAA1XN**]
 空调和整成控制器电路..广汽乘用车GS4 PHEV1.5 智享版 2019 4A15K2(1.5) [LMGAJ1S21J**]
 传祺 2011款 发动机:4B20K1 机油加注量..广汽乘用车传祺 2011 4B20K1
 保险盒插头的针脚定义..广汽乘用车影酷2.0T 手自一体 中子星Max版 2022 4B20J1(2.0) [LMGAE1G88P**]
 倒车雷达感应到物体是在哪里发出声的..广汽乘用车GS4 PHEV1.5T 至尊版 2020 3B15J1(1.5) [LMGAV1S21L**]
 充电口定义,发一下附件图,谢谢..广汽乘用车GA5 PHEV1.0 PHEV 2014 LJ465QR1NE2(1.0) [LMGGN1S59F**]

Copyright @ 2009 www.car388.com All rights reserved. 蜀ICP备12014226号-2 增值电信增值业务许可证:川B2-20190647 服务电话:028-87038205 87039205 87020205 川公网安备 51010502010015号 公司地址:成都市龙泉驿区经开区南二路309号 鼎峰动力港 企业办公总部基地 12栋
2026-01-21.-.V28**