[返回列表.]    [免费下载畅易手机版APP ]

用户 mind **当前提问:吉普指南者发动机电脑针脚定义

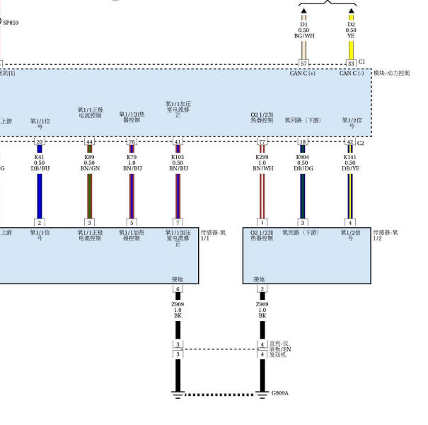
吉普指南者发动机电脑针脚定义

.尊敬的用户,欢迎你使用在线客服,非常抱歉该发动机没有针脚定义,客服给您查找了发动机电路图作为参考,你的问题客服人员已为你处理完毕,请下载附件,如有疑问,欢迎和我们联系!2017年吉普指南者发动机电路图.

附件:48862912684512.rar


用户 mind ***其他客服问题:
  荣威e950电机控制器针脚定义图.. 荣威e9502017-.14E4E[LSJB36769J** ]
  奔腾B50变速箱电脑针脚定义图.. 奔腾B502009-BWH
  雷克萨斯LX570ABS针脚定义.. 雷克萨斯LX5702016-3UR
  昂克雷 全车线路图.. 别克昂克雷2012-LLT 3.564L[5GAKV7ED8C** ]
  长安逸动发动机电脑针脚定义.. 长安逸动2013-JL478QEA
  转向柱模块端子图.. 长安福特金牛座17-2.0
以下是吉普相关车型的客服问题,希望对您有帮助
 牧马人变速箱电脑的中文电路图..吉普牧马人 10 不知道 [1J8GA691X8**]
 后雾灯电路图..吉普000 2012 000 [LNBRCDDH1E**]
 12年JEEP 指南者 冷却风扇电路图..jeep指南者 2012 2.4汽油 [1C4NJDAB6C**]
 13年吉普指南者胎压模块位置图..吉普指南者 2013 2.0
 启动机线路图..吉普指挥官 2008 1 [1J8H358218**]
 指南者钥匙门电路图..吉普指南者 10 2.0
 帮忙查下11年吉普指南者油泵电路图和位置..吉普指南者 2010 1 [1J4NF4FB3A**]
 吉普指南者胎压 激励器位置..克莱斯勒集团有限责任公司指南者 2014.03 B [1C4NJDGB7E**]
 指挥官油泵保险继电器在哪?..吉普指挥官 2008 8Y111437 [1J8H358278**]
 吉普指南者内饰顶灯电路图..吉普指南者 2012 CD504934 [1C4NJCAA6C**]
 2012吉普大切诺基。电动尾门模块电路图。..吉普切诺基 2011 G [1C4RJFCG6C**]
 变速箱针脚资料..吉普指南者 2012 2.4 [1C4NJDCB0C**]

Copyright @ 2009 www.car388.com All rights reserved. 蜀ICP备12014226号-2 增值电信增值业务许可证:川B2-20190647 服务电话:028-87038205 87039205 87020205 川公网安备 51010502010015号 公司地址:成都市龙泉驿区经开区南二路309号 鼎峰动力港 企业办公总部基地 12栋
2026-02-10.-.V28**