[返回列表.]    [免费下载畅易手机版APP ]

用户 高强19 **当前提问:雪铁龙风扇电路图

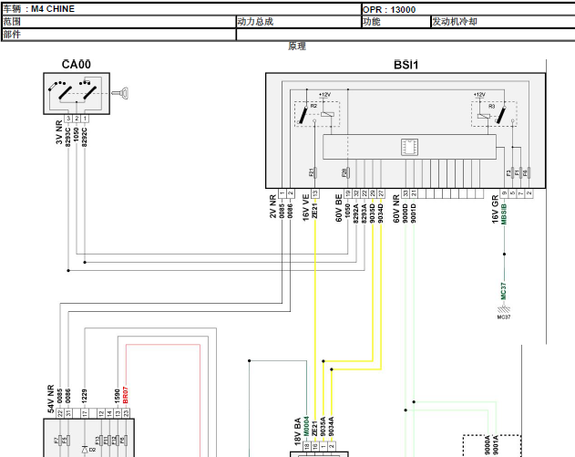
雪铁龙风扇电路图

.尊敬的用户,欢迎你使用在线客服,你的问题客服人员已为你处理完毕,请下载附件,如有疑问,欢迎和我们联系!雪铁龙爱丽舍 发动机冷却系统电路.

附件:4141345367707.zip


用户 高强19 ***其他客服问题:
test:
  02年奥迪A8D2自动变速箱控制模块安装位置.. 奥迪A82002-AQD
  21年捷达发动机部分电路图.. 一汽大众捷达2021-DLF[LSVN54BR9M** ]
  09年爱唯欧燃油系统电路图 1.4排量.. 雪佛兰爱唯欧2009-xit
  发动机供电电路图.. 本田crv14-k24z8[***** ]
以下是东风雪铁龙相关车型的客服问题,希望对您有帮助
 电瓶跟换方法..东风雪铁龙凯旋 09
 东风雪铁龙世嘉鼓风机控制电路..东风雪铁龙雪铁龙世嘉 2010 N6A [LDCC13L35B**]
 维修手册:ABS系统故障代码:C1321左前车轮速度..东风雪铁龙C5 2011 未知 [LDCA13R4XB**]
 11年东风雪铁龙发动机控制模块端子定义..东风雪铁龙雪铁龙世嘉 2011年5月 N6A 10XA3A PSA [LDCC13L38B**]
 后备箱锁电路图..东风雪铁龙世嘉 2010 PSA RFN 10LH3X [LDCC13X2XA**]
 爱丽舍网关通讯线路图 全车线路图..东风雪铁龙爱丽舍 2014 06 NFP [LDC643T34E**]
 没有13年爱丽舍油气两用的发动机电路图,注..东风雪铁龙世嘉 2013.09 N6A 10FX3A PSA [LDC703M29D**]
 2014款东风雪铁龙爱丽舍发动机电脑线路图 ..东风雪铁龙DC7162LYBA 2014 NFP [LDC643T33E**]
 10年雪铁龙爱丽舍全车电路图..东风雪铁龙爱丽舍 2010.10 N6A 10FX3A PSA [LDC703L20A**]
 需要原厂维修手册..东风雪铁龙世嘉 11年 原厂维修资料
 BSI控制盒针脚定义图 BFRM保险丝盒针脚定义图..东风雪铁龙C3-XR 201603 NFP [LDC661T33G**]
 2016款雪铁龙世嘉全车电路图..东风雪铁龙世嘉 2016 NEP [LDCC13T25G**]

Copyright @ 2009 www.car388.com All rights reserved. 蜀ICP备12014226号-2 增值电信增值业务许可证:川B2-20190647 服务电话:028-87038205 87039205 87020205 川公网安备 51010502010015号 公司地址:成都市龙泉驿区经开区南二路309号 鼎峰动力港 企业办公总部基地 12栋
2025-01-18.-.V25VHTML-2025-