[返回列表.]    [免费下载畅易手机版APP ]

用户 QINGLIEZ **当前提问:欧宝的维修资料打不开,叫安装什么

欧宝的维修资料打不开,叫安装什么插件还要收费怎么弄

.尊敬的用户,您好!抱歉资料库里欧宝只有电路图没有维修资料,如需要查看电路图请联系我们技术人员为您远程处理,QQ:2978736170。.

我要看电路图,联系谁

.尊敬的用户您好,如果不能远程处理看欧宝电路图,请告知客服具体是所需部分,客服好针对性的给您提取资料。欧宝的资料需要从后台资料系统里一点一点提取,不是现成电子版资料,资料信息庞大,提取处理时间长,为了不影响对您的服务,请告知客服具体是所需部分,客服好针对性的给您提取资料!.

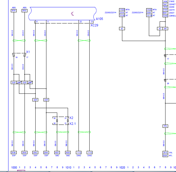
我要CAN总线部分的线路图

.尊敬的用户,欢迎你使用在线客服,你的问题客服人员已为你处理完毕,请下载附件,如有疑问,欢迎和我们联系!05年欧宝威达CAN电路.

附件:7659412605974.rar

怎么样有没有

.尊敬的用户,您好!客服已为您发送了CAN所有部分的线路图,请下载附件查看。.


用户 QINGLIEZ ***其他客服问题:
test:
  东风皮卡ZD22正时怎么对.. 东风郑州日产锐琪2014-ZD22TE
  福特猛禽150,转向灯刹车灯电路图.. 福特猛禽1502012-6.2
  麻烦提供一下变速箱线路图和机舱保险盒线路.. 吉普指南者2011-2.4
  潍柴英致G3的遥控器匹配方法.. 潍柴英致G3英致G32014-4A91S[L3AKFEM34E** ]
以下是欧宝相关车型的客服问题,希望对您有帮助
 求一份欧宝安德拉的倒车雷达线路图和雷达模..欧宝安德拉 10 Z24SED
 09年欧宝雅特发动机电脑端子图..欧宝雅特 2009 Z18XER [WOLAH8216A**]
 W0LAH341075205444 07款欧宝雅特敞篷版1.8L自动变..欧宝通用汽车雅特敞篷版 2007 Twin Top [W0LAH34107**]
 找个欧宝安德拉2008款ABS电路图..欧宝安德拉 2009 X24SFD [W0LLA63T39**]
 发动机线路与尾箱线路..欧宝雅特 08
 08年欧宝雅特 现在敞篷不工作 需要关于敞篷..欧宝欧宝雅特 08年 Z18 XER [W0LAH34128**]
 12年欧宝安德拉发一张空调控制面板和车身电..欧宝安德拉 2012 不清楚 [wollj6eooc**]
 发动机,ABS,变速箱,组合开关模块和网络通..欧宝威达 04 ZS32E [W0L0ZCF694**]
 欧宝雅特后备箱电路图..欧宝雅特 2007 Z18XER [WOLAH34198**]
 帮忙找下空调部分的电路图谢谢发动机电脑控..欧宝赛飞利 07 z18xer [w0lah92137**]
 车身模块位置..欧宝安德拉 2012 1 [1**]
 欧宝雅特CAN总线线路图..欧宝雅特 2005.03.01 Z18XE [W0L0AHL485**]

Copyright @ 2009 www.car388.com All rights reserved. 蜀ICP备12014226号-2 增值电信增值业务许可证:川B2-20190647 服务电话:028-87038205 87039205 87020205 川公网安备 51010502010015号 公司地址:成都市龙泉驿区经开区南二路309号 鼎峰动力港 企业办公总部基地 12栋
2025-01-18.-.V25VHTML-2025-