[返回列表.]    [免费下载畅易手机版APP ]

用户 guo66666 **当前提问:刹车灯开关电路及后部刹车线路图。

刹车灯开关电路及后部刹车线路图。车身模块在什么位置安装?

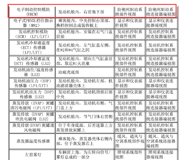
.尊敬的用户您好,客服给您处理了刹车灯的电路图资料,凯迪拉克原厂资料里没有车身模块的资料,只有电子控制控制模块(EBCM),客服全都给您处理了,请下载附件,如有疑问,欢迎和我们联系!07年凯迪拉克CTS   EBCM位置.

怎么下载附件

.尊敬的用户,欢迎你使用在线客服,你的问题客服人员已为你处理完毕,请下载附件-打开链接-复制密码-下载资料,如有疑问,欢迎和我们联系!.

附件:7290428766375.rar

打不开么

.尊敬的用户,欢迎您使用在线客服,您需要的资料已更新了全系统的维修手册,请您直接进入畅易平台查询!查询方法:国内厂家 ->上海凯迪拉克-CTS-2007[ 维修手册/诊断 /电路图 ] .上海凯迪拉克-CTS-2007[ 维修手册/诊断 /电路图 ]


用户 guo66666 ***其他客服问题:
  驾驶室内保险盒继电器和保险位置和线路图,.. 江铃全顺2012.11-JX493ZLQ3[LJXCMCCB4C** ]
  后雷达线路图.. 广汽丰田凯美瑞2008-155
  请问智能钥匙认证ECU安装部位.. 丰田阿尔法2012-2GR[JTEGS21H9C** ]
  变速箱电路图.. 保时捷卡宴06-V8[WP1AC29PZ6** ]
  霸道油泵控制单元电路图.. 一汽丰田霸道2011年9月-1GR[LFMGJE720B** ]
  右后门分解图带卷帘的.. 奥迪奥迪A8L2005-6.0
以下是凯迪拉克相关车型的客服问题,希望对您有帮助
 发动机电脑电路图..凯迪拉克凯雷德 15 6.2 [1GYS4GKJ6F**]
 12年凯迪拉克SRX 电子扇继电器2和3 位置在哪里..凯迪拉克SRX 2012年2月 3.0
 14年凯迪拉克左前门灯的开关的线路图 开关..凯迪拉克XTS 14 AGM7203EAA1 [LSGGH55L4E**]
 06款CTS 发动机舱保险盒电路图..凯迪拉克CTS 06 ***
 油泵控制模块线路图..凯迪拉克XTS 2015 LTG [LSGGH55L3F**]
 没有车身电路图..凯迪拉克CTS 2005 LP1 [LSGDM56TX5**]
 凯迪拉克仪表不亮,1号脚与2号脚的供电没有..凯迪拉克dts 2006 ld8 [1geeh96y96**]
 电路图及总线图,麻烦快一点..凯迪拉克赛威SLS 2007 LP1 [LSGDE53T17**]
 OBD保险丝位置..凯迪拉克ATSL 2017 LTG [LSGAR5AL6H**]
 发动机机械系统和燃油系统维修手册..凯迪拉克SRX 2012 3.0排量
 赛威 左前门把手电路图..凯迪拉克赛威 07 LP1 [LSGDE53T47**]
 K26前灯控制模块安装位置,和大灯插头针脚定..凯迪拉克XTS 14 2.0

Copyright @ 2009 www.car388.com All rights reserved. 蜀ICP备12014226号-2 增值电信增值业务许可证:川B2-20190647 服务电话:028-87038205 87039205 87020205 川公网安备 51010502010015号 公司地址:成都市龙泉驿区经开区南二路309号 鼎峰动力港 企业办公总部基地 12栋
1.-.V25VHTML-2025-