[返回列表.]    [免费下载畅易手机版APP ]

用户 福运 **当前提问:06款欧宝赛飞利全车数据线网络结构图

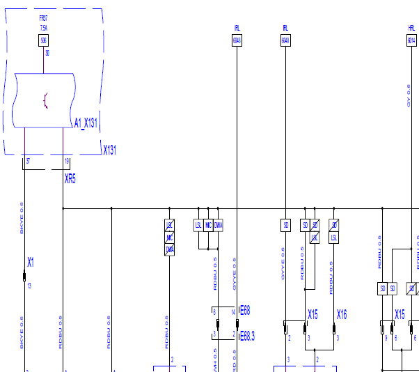
06款欧宝赛飞利全车数据线网络结构图

.尊敬的用户,欢迎你使用在线客服,你的问题客服人员已为你处理完毕,请下载附件,如有疑问,欢迎和我们联系!06年欧宝赛飞利 网络通讯电路.

附件:5216464287570.rar


用户 福运 ***其他客服问题:
test:
  现代圣达菲进气压力传感器电路图.. 广汽圣达菲2004-1.8T[LRH12R5B4D** ]
  林肯MKT 定速巡航系统 电路图 .. LCW汽车公司MKT2010年7月-ECOBOOST[2LMHJ5AT6B** ]
  尾门开关线路图.. 一汽大众CC2010-
  BCM和ABCM模块位置在哪.. 汉腾X52018-TLE4G15[LK5A1C1JXH** ]
  主动转向针脚定义图.. 宝马X62012-N55B30A[WBAFG2100C** ]
  15年的东风标致2008刹车灯电路图.. 东风标致20082015-45421[5412335243** ]
以下是欧宝相关车型的客服问题,希望对您有帮助
 欧宝雅特电路图..欧宝雅特 05年 未知 [未知**]
 变速箱 线路图 ..欧宝ASTRA 1.8 2008.6月 Z18XER [W0LAH52108**]
 防盗电路图03SS..欧宝威达C 2005 3.2L Z32SE [W0LZC54N75**]
 欧宝威达转向系统电路图..欧宝威达 2003 Z22SE11112239 [WOLOZCF693**]
 欧宝雅特车控制模块位置图..欧宝雅特 05 Z18XE [W0LAH64355**]
 需要04年欧宝 全车线路图..欧宝威达 2004年 Z32SE [W0LOZCF694**]
 求继电器盒电路图..欧宝雅特 2007 1.8L
 欧宝前雨刮继电器安装在哪个位置..欧宝欧宝 08 Z24SED [WOLLA63T88**]
 10款欧宝鼓风机控制电路图,两门..欧宝雅特 200.4 Z18XER [WOLAH2410A**]
 敞篷电路图后备箱电路图..欧宝欧宝雅特 2007 z18xer1.8l [w0lah34197**]
 车身模块线路图,麻烦谢谢..欧宝雅特 2006 Z18XER [W0L0AHL485**]
 维修资料及电路图..欧宝雅特 2006 Z18XE [WOLAH24316**]

Copyright @ 2009 www.car388.com All rights reserved. 蜀ICP备12014226号-2 增值电信增值业务许可证:川B2-20190647 服务电话:028-87038205 87039205 87020205 川公网安备 51010502010015号 公司地址:成都市龙泉驿区经开区南二路309号 鼎峰动力港 企业办公总部基地 12栋
2025-01-18.-.V25VHTML-2025-V18-11-5---2-