[返回列表.]    [免费下载畅易手机版APP ]

用户 浩洋 **当前提问:新奥拓仪表电路图

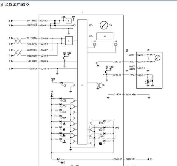
新奥拓仪表电路图

.尊敬的用户,欢迎你使用在线客服,你的问题客服人员已为你处理完毕,请下载附件,如有疑问,欢迎和我们联系!.13年奥拓仪表线路图

附件:9989716127848.rar

.尊敬的用户,欢迎您使用在线客服,您需要的资料已更新了全系统的电路图和,请您直接进入畅易平台查询!查询方法; 国内厂家-> 长安铃木-新奥拓(Alto)-2010-2016[ 线路图 ]..2010-2016年长安新奥拓电路图


用户 浩洋 ***其他客服问题:
test:
  2020福特锐界变速箱电脑针脚定义.. 福特锐界2020-2.0T[0000** ]
  长城H6底盘维修手册.. 长城H62012-000[0000** ]
  比亚迪秦EMS发动机部分再发一下,发完整一些.. 比亚迪秦2013-123456
  迈腾B8原厂维修手册电子版.. 一汽迈腾2018-000[0000** ]
  新奥拓全车电路图.. 长安奥拓2014-K10B
  2018五菱荣光S发动机电路图.. 五菱荣光S2018-000[0000** ]
以下是长安相关车型的客服问题,希望对您有帮助
 09年长安福特蒙迪欧线路图..长安蒙迪欧 09 无
 涡轮增压水泵的线路图..长安汽车科赛(COS1°)1.5T 手自一体 型 2018 JL476ZQCF(1.5) [LS4ASE2E2K**]
 前后氧,碳罐电磁阀的线路图..长安汽车CS35 PLUS 2018 JL478QEP [LS5A3ABE1K**]
 网关模块,TCU模块位置图..长安逸动 2019 11 [LS5A2DKR9K**]
 旋钮式挂档档位电路图..长安福特蒙迪欧 2017 CAF479WQ0 [LVSHFFAL2H**]
 发动机针脚定义图发一张给我。..长安汽车新豹mini1.2 手动 2015 DK12-10(1.2) [LSCABN3R1H**]
 气囊线路..长安福特蒙迪欧 20006 1222
 找一下燃油系统的电路图..长安T20 2021 DAM15KR [LSCBB12E1L**]
 有没有防盗设置,遥控匹配s..长安欧诺 2000-2012
 加速到80迈就熄火请各位告诉指点谢了..长安羚羊 2008 7130
 11年蒙迪欧致胜倒车雷达线路图..长安福特致胜 11年 2.0
 座椅模块的针脚定义和位置..长安福特金牛座2.0GTDi 手自一体 EcoBoost 245 时尚型 2015 CAF488WQ7(2.0) [LVSHMFAC2G**]

Copyright @ 2009 www.car388.com All rights reserved. 蜀ICP备12014226号-2 增值电信增值业务许可证:川B2-20190647 服务电话:028-87038205 87039205 87020205 川公网安备 51010502010015号 公司地址:成都市龙泉驿区经开区南二路309号 鼎峰动力港 企业办公总部基地 12栋
2025-01-17.-.V25VHTML-2025-V18-11-5---2-