[返回列表.]    [免费下载畅易手机版APP ]

用户 hktf **当前提问:电源开关到电源控制系统的电路图

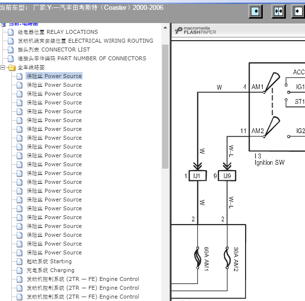
电源开关到电源控制系统的电路图 和模块的位置识图

.尊敬的用户,欢迎你使用在线客服,你需要的资料在《畅易汽车维修技术支持平台》是有的,请直接登陆查询!查询方法:国内厂家 ->一汽丰田-考斯特(Coaster)-2000-2006 - > [ 线路图 ]->全车线路图 .06年丰田考斯特电源电路图06年丰田考斯特元件位置图


用户 hktf ***其他客服问题:
  整车电路图.. 郑州日产纳瓦拉纳瓦拉19.11-QR25[LJNTGUCY3K** ]
  空调继电器位置图.. 厦门金龙 21坐XMQ6706AYD5D2017年8月-YC4FA130-50[LA6S1BS56H** ]
  2007年瑞风ABS电路图.. 江淮瑞风HFC6470AR3BE32007年04月-HFC4GA1-B[LJ16AA23X7** ]
  发动机电路图 电脑针脚图.. 别克别克GL806 年5月-LZC[LSGUD82C26** ]
  MT档位开关电路图 .. 郑州日产纳瓦拉2019-QR25[LJNTGUCY3K** ]
  发动机正时图 缸盖 螺丝扭矩 大小瓦螺丝扭.. 奔驰A180 176042、BF4CB15年8-270910[WDDBF4CBXF** ]
以下是四川一汽丰田相关车型的客服问题,希望对您有帮助
 仪表控制线路图..四川一汽丰田陆地巡洋舰 2006年8月 2UZ [LFMGL07346**]
 07 年四川一汽丰田霸道 方向盘角度传感器线..四川一汽丰田霸道 07 1GR [LFMGJ27297**]
 10四川丰田酷路泽防盗系统(智能卡)..四川一汽丰田酷路泽CA6520G2E4 2010.11 1GR [LFMGJK741A**]
 08年丰田酷路泽四轮驱动线路图..四川一汽丰田丰田酷路泽 2008年11月 2UZ [LFMGLK7418**]
 ABS线路图..四川一汽丰田兰德酷路泽 2010 09 2UZ [LFMGLK745A**]
 CAN通讯线路图..四川一汽丰田RV4 15 T213588 [LFMK440F1F**]
 丰田小公主气囊游丝端子图..四川一汽丰田丰田 RAV4 2013年11月 5AR [LFMJ34AF4D**]
 急找05款丰田酷路泽空调系统电路图和维修手..四川一汽丰田汽车有限公司CA6510B 2006年3月 2UZ [LFMGL07366**]
 丰田小公主多功能方向盘电路图 气囊游丝电..四川一汽丰田丰田RAV4 2013 5AR [LFMJ34AF4D**]
 丰田酷路泽4000 的发电机电源电路图..四川一汽丰田酷路泽4000 2008 1gr [lfmgjk7497**]
 06年丰田4700 AC继电器位置图 空调线路图 要中..四川一汽丰田4700 2006 2UZ [LFBRF77866**]
 酷路泽4.0正时图..四川一汽丰田汽车有限公司丰田酷路泽 11年 1GR [LFMGJK747A**]

Copyright @ 2009 www.car388.com All rights reserved. 蜀ICP备12014226号-2 增值电信增值业务许可证:川B2-20190647 服务电话:028-87038205 87039205 87020205 川公网安备 51010502010015号 公司地址:成都市龙泉驿区经开区南二路309号 鼎峰动力港 企业办公总部基地 12栋
2025-05-06.-.V25