[返回列表.]    [免费下载畅易手机版APP ]

用户 陈意 **当前提问:2018款霸道整车线路图

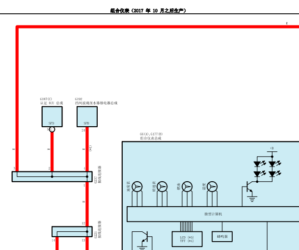
2018款霸道整车线路图

.尊敬的用户,欢迎你使用在线客服,您的专职客服已与您取得联系,需要防盗、仪表和智能钥匙电路图,你的问题客服人员已为你处理完毕,请下载附件,如有疑问,欢迎和我们联系!.2018年丰田霸道仪表电路图

附件:7316810544474.rar

.尊敬的用户,欢迎您使用在线客服,您需要的资料已更新了全系统的电路图,请您直接进入畅易平台查询!查询方法:国外厂家 ->Toyota(丰田)-LAND CRUISER PRADO(霸道)-2015-2020[ 线路图 ].Toyota(丰田)-LAND CRUISER PRADO(霸道)-2015-2020[ 线路图 ]


用户 陈意 ***其他客服问题:
test:
  起动机继电器及线路图.. 吉普自由客2014-1[1C4NJRABXE** ]
  各个模块的位置图.. 林肯冒险家2020- CAF488WQE6 [LVSHNCAC6L** ]
  有没有2022年逍客波箱的电路图啊.. 东风日产逍客2022-MR20DD[LGBL4AE09P** ]
  2020年郑州日产途达节气门位置传感器线路图 .. 郑州 日产途达2020-qr25de[LJNMFW2Y8L** ]
  福克萨电脑板针脚定义.. 长安.福克斯福克斯2013-5-CAF483Q0[LVSHCFMEXD** ]
  燃油压力调节过低.. 法拉利F1492009.05-F136IB[ZFFLJ65E99** ]
以下是SCT6486GR相关车型的客服问题,希望对您有帮助
 发动机维修资料..丰田霸道 08-11 2TR [JTEBL29J28**]
 空调风扇原理图..丰田霸道 2003 3RZ FE [ETRUYTDY00**]
 找丰田4700遥控电路图和遥控接受盒位置图..丰田霸道4700 02 2uz [JTEHT05J13**]
 款霸道2700转向角传感器的电路..丰田霸道 2016 2.7
 发动机大修扭力数据➕发动机维修手册..一汽丰田霸道 2007 1GR-FE [LFMGJ27218**]
 丰田霸道空调电路图..丰田霸道 2003 4.0 [LCUBU29J13**]
 10款霸道 全车电脑板位置图 全车电脑板线路..丰田霸道 2010 1GR [LFMGJE72AS**]
 打气泵继电器控制电路图有没..丰田霸道 2007 1GR-FE [LFMGJ27277**]
 1998年丰田霸道3400发动机系统电路图,电脑是..丰田霸道 1998 5VZ
 霸道维修手册,前差速器,后差速器,变速箱..丰田霸道 2006 2Z [JTEBL29J55**]
 请问更换后液压减震需要匹配吗..丰田霸道
 发动机电脑针脚图..丰田霸道 03 1GR [JTEBU25J83**]

Copyright @ 2009 www.car388.com All rights reserved. 蜀ICP备12014226号-2 增值电信增值业务许可证:川B2-20190647 服务电话:028-87038205 87039205 87020205 川公网安备 51010502010015号 公司地址:成都市龙泉驿区经开区南二路309号 鼎峰动力港 企业办公总部基地 12栋
2025-01-16.-.V25VHTML-2025-V18-11-5---2-