[返回列表.]    [免费下载畅易手机版APP ]

用户 新沂 **当前提问:03凯美瑞里程表传感器电路图

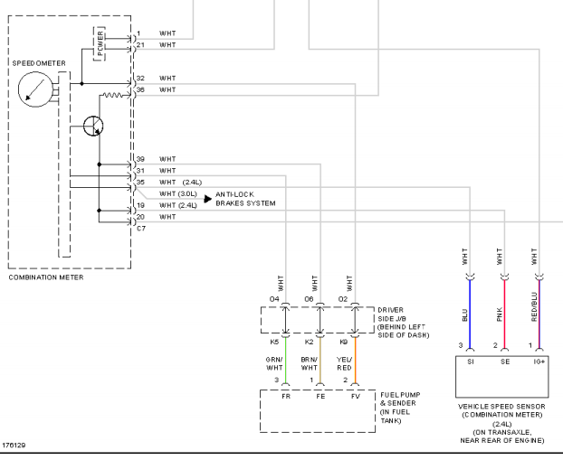
03凯美瑞里程表传感器电路图

.尊敬的用户,欢迎你使用在线客服,你的问题客服人员已为你处理完毕,请下载附件,如有疑问,欢迎和我们联系!.2003丰田凯美瑞里程表传感器电路图

附件:4836830585097.rar


用户 新沂 ***其他客服问题:
test:
  11年迈腾仪表板插脚示意图.. 一汽大众迈腾2011-CEA[LFV3A23C3B** ]
  15年江铃全顺燃油泵控制电路 平台资料是英文.. 江铃全顺商务2015-DURATORQ4D24A4L[LJXBMCDB3F** ]
  04年高尔夫手空调控制电路.. 一汽大众高尔夫2004-BAF[LFVBB11J14** ]
  7速双离合变速箱零件图或装配图.. 上海大众新帕萨特2014 02-CEA [LSVCH6A46E** ]
  油箱门开关电路图.. audi奥迪Q72011-CNA[WAUAGD4L7B** ]
  2015年新时代全顺2.4发动机燃油供给系统 高压.. 福特全顺客车2015-4D24A4L[ LJXBMCDB3** ]
以下是丰田相关车型的客服问题,希望对您有帮助
 花冠86120-0D280 CD机接线图..丰田花冠丰田花冠 22 22 [22**]
 前氧传感器的电路图..丰田酷路泽 2007 1 [JTMHU09JX8**]
 变速箱上档位开关电路图 ..丰田凯美瑞 2010 1AZ-FE [LVGBH42K3A**]
 B2784 B278a故障码资料03SS..丰田酷路泽 11 1GR [ **]
 丰田LANDCRUISER点火开关与车身电脑的电路图..丰田LANDCRUISER 2015 3956ML [JTMDU09J8F**]
 丰田阿尔法20 找一下电动车窗部分的..丰田阿尔法 20 1 [1**]
 丰田1NZ-FET发动机电路图..丰田普锐斯 03 1NZ-FET
 车身数据 03 ..丰田4RUNNER 2015.9 1GRFE [JTEBU5JRXG**]
 05锐志前小灯常亮关不了,后小灯不亮..丰田锐志 2005 5gr
 皇冠升降器开关接口定义..丰田皇冠 05~09 a [a**]
 丰田普拉多发动机电脑版供电打铁can线电路图..丰田普拉多 10款 2TR [JTEBX3FJ4A**]
 帮我找一份气囊系统电路图..丰田霸道4000 2012 y

Copyright @ 2009 www.car388.com All rights reserved. 蜀ICP备12014226号-2 增值电信增值业务许可证:川B2-20190647 服务电话:028-87038205 87039205 87020205 川公网安备 51010502010015号 公司地址:成都市龙泉驿区经开区南二路309号 鼎峰动力港 企业办公总部基地 12栋
2025-01-16.-.V25VHTML-2025-V18-11-5---2-