[返回列表.]    [免费下载畅易手机版APP ]

用户 51984593 **当前提问:空调系统 保险供电 继电器 有中

空调系统 保险供电 继电器 有中文版的最好 保险盒都要空调系统

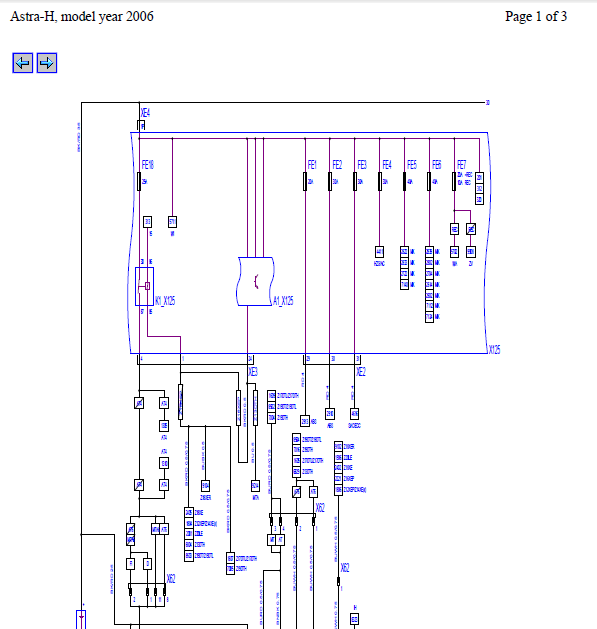
.尊敬的用户,欢迎你使用在线客服,非常抱歉,资料库欧宝系统没有中文的资料,只有英文的资料,且客服之前已经为你处理了空调机保险丝的全部资料了,客服再次给你发送了空调线路图及保险丝线路图,请下载“有道”词典协助查看,请下载附件,给你带来不便,请谅解。.06年雅特保险丝线路图

附件:9037938198029.zip

想要全车的

压缩机部分没有看到

提供一下全车的

.尊敬的用户,欢迎你使用在线客服,非常抱歉,该车没有现成电子版的资料,都是在线图单独提取的,且客服之前已经为你处理了空调的全部线路图,没有其他的资料了,给你带来不便,请谅解。.


用户 51984593 ***其他客服问题:
test:
  电动转向电路图,维修手册.. 东风本田思伯睿 SPIRIOR11-K24Z5[LVHCU2623B** ]
  中华骏捷 玻璃升降问题.. 中华骏捷06-4G96[LSYYBACC16** ]
  08年LEXUS 电路图防盗方面的 发动机的 车发不.. LEXUSGS3002008/8-3GR[JTHBG96S08** ]
  全车电路图 事故车.. 墨西哥通用汽车 凯迪拉克SRX12年-LFW[3GYFN9E55C** ]
  CVT变速箱电路图.. 重庆力帆32012-LF479Q3[LLV2C2B1XC** ]
  雷诺科雷嘉 灯光电路图 .. 东风雷诺科雷嘉16-M5R[LHMA4DGN7G** ]
以下是欧宝相关车型的客服问题,希望对您有帮助
 欧宝发动机保险丝盒说明风扇控制续电器..欧宝雅特雅特GTC 08 Z18XER [WOLAH24167**]
 全车维修手册和线路图..欧宝ANTARA《安德拉》 02 Z24SED [WOLLA63T49**]
 11年欧宝安德拉维修手册和电路图各一份,谢..欧宝越野车 11年 LE5 [W0LLB6E16B**]
 发动机电路图代码的说明..欧宝赛飞利 2002 Z18XE [WOLOTGF752**]
 正时图急谢谢..欧宝威达 2004 Z32SE
 自动变速箱电路图..欧宝ASTRA 2006 Z18XE [WOLAH24337**]
 欧宝赛飞利全车电路图..欧宝赛飞利 2010 Z18XER
 欧宝赛飞利变速箱电路图..欧宝赛飞利 2010 Z18XER
 空调散热风扇线路图和继电器位置..欧宝安德拉 2011 2.4 [W0LLJ6E14B**]
 要一份 欧宝 雅特的电路图..欧宝雅特 2009 Z18 XER [WOLAH34139**]
 欧宝安德拉的维修手册..欧宝安德拉 2010 Z24SED [WOLLA63T7A**]
 遥控功能(RFA)电路图和模块位置图..欧宝安德拉 2013 le9 [w0llj6e02c**]

Copyright @ 2009 www.car388.com All rights reserved. 蜀ICP备12014226号-2 增值电信增值业务许可证:川B2-20190647 服务电话:028-87038205 87039205 87020205 川公网安备 51010502010015号 公司地址:成都市龙泉驿区经开区南二路309号 鼎峰动力港 企业办公总部基地 12栋
2025-01-16.-.V25VHTML-2025-