[返回列表.]    [免费下载畅易手机版APP ]

用户 杜小 **当前提问:发动机电路图与电脑管脚图

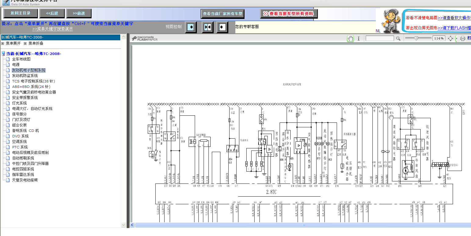
发动机电路图与电脑管脚图

.尊敬的用户,欢迎你使用在线客服,请您参考平台里面哈弗的资料,都是同一款发动机,只有电路图,没有管脚图。查询方法:长城--》哈弗--》2008年款--》线路图--》发动机.2011年风骏5发动机电路


用户 杜小 ***其他客服问题:
  ABS泵插头针角图.. 本田本田飞度fit2007年7月-l15A1[LHGGD37447** ]
  燃油泵继电器位置.. 德国宝马x52001-
  仪表板插头转速信号线是哪个教.. 本田雅阁03-k20a7[lhgcm46293** ]
  发动机电脑电动图.. 南京汽车集团有限公司南京依维柯2008-SOFIM8140.43S3[LNVU1CA328** ]
  abs电脑管教图.. 哈飞赛豹08年7月-4G93[LKHAK57R68** ]
  发动机电脑电路图.. 南京依维柯南京依维柯2008-sofim8140.43s3[lnvu1ca328** ]
以下是CC1031PS64相关车型的客服问题,希望对您有帮助
 发动机电路图与电脑管脚图..CC1031PS64长城风骏5 2011 CW28TC—2 [LGWDBC175B**]
 发电机不发电..长城长城风骏5 2011 1203290871 [LGWCBC198C**]
 2016款柴油版长城风骏5发动机电脑、防盗电脑..长城长城风骏5 2016 GW2.8TC -2
 左前门升降开关线路图现有是7线,实车8线不..长城长城风骏5 2013 GW2.8TC - 2 [LGWCBC19XE**]
 长城风骏5电动摇窗机的电路图..长城牌长城风骏5 2012 GW2.8TD1-2 [LGWCBC197C**]
 长城风骏5柴油车发动机线路图..长城长城风骏5 2012.8 GW2.8TDI-2 [LGWCBC190C**]
 大修完发动机,只有怠速,一加油门就灭火。..长城长城风骏5 2016 GM4D20B [LGWDBD195G**]
 油泵线路图..lgwdb217xcc000245长城风骏5 2011 491qe
 电脑版电路图 03SS..长城风骏5长城风骏5 2013 491QE [LGWCA219XD**]
 11年长城风骏5发动机线路图 03SS..长城风骏5长城风骏5 2011 GW2.8TC
 2015年长城风骏5一着车空调就工作而且不会停..长城长城风骏5 2015年 GW2.8TC-2 [LGWCBC19XF**]
 需要发动机的所有资料..长城皮卡长城风骏5 2012-12 GW2.8TC-2 [LGWDBC191C**]

Copyright @ 2009 www.car388.com All rights reserved. 蜀ICP备12014226号-2 增值电信增值业务许可证:川B2-20190647 服务电话:028-87038205 87039205 87020205 川公网安备 51010502010015号 公司地址:成都市龙泉驿区经开区南二路309号 鼎峰动力港 企业办公总部基地 12栋
1.-.V25VHTML-2025-