[返回列表.]    [免费下载畅易手机版APP ]

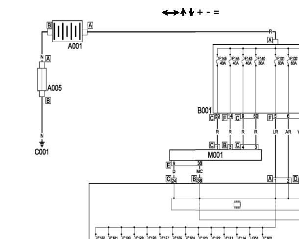
用户 P3952648 **当前提问:发动机舱保险盒针脚定义图和线路图

发动机舱保险盒针脚定义图和线路图

.尊敬的用户,欢迎你使用在线客服,你的问题客服人员已为你处理完毕,请下载附件,如有疑问,欢迎和我们联系!2012年菲亚特菲跃保险丝资料.

附件:78632161025570.rar

保险盒上有个10根针的插头定义图没有嘛·还有线路图+

.尊敬的用户,欢迎你使用在线客服,客服致电,但您未接听,抱歉没有保险盒10个针脚的元件资料,客服之前回复您的是该车全部的保险丝电路图和针脚资料,确实是没有其他的了,给您带来不便,请谅解!.


用户 P3952648 ***其他客服问题:
   需要车窗升降系统线路图 软件上的都不对.. 三菱帕杰罗11-6G72[JE4NR52M7B** ]
  现代雅科仕发动机机械资料 正时图 有整个维.. 现代雅科仕1999年6月1号-VR VQ [KMHGU41CP1** ]
  需要观致5全车维修手册 以及电路图.. 观致观致52018-7-SQRE4T16[LLNC6ACB4J** ]
  需要2019年沃尔沃XC60 全车电路图与维修手册。.. 沃尔沃XC602019-T5[LYVUE10D1K** ]
  需要变速箱电路图和维修手册.. 雷诺梅甘娜2006-F4R17[VF1LMRE836** ]
  17年捷豹天窗电路图.. 奇瑞捷豹路虎有限公司XF17-PT204[L2CBB3B2XH** ]
以下是克莱斯勒菲亚特相关车型的客服问题,希望对您有帮助
 菲亚特菲跃的全车线路图 主要是要音响线路..克莱斯勒集团有限责任公司菲亚特菲跃 2013.01 B [3C4PFABB7D**]
 变速箱电路图与变速箱电脑位置图..克莱斯勒托卢卡工厂菲亚特菲跃 2012年03月 B [3C4PFABB9C**]
 发动机舱保险盒针脚定义图和线路图..克莱斯勒菲亚特菲亚特菲跃 2013 B [3C4PFABB4D**]
 菲亚特菲跃空调系统电路图..菲亚特菲亚特菲跃 2012.04 B.2.360L [3C4PFABB1C**]
 近光灯线路图..克莱斯勒菲亚特菲亚特 2011.8 R [3c3cffbr3c**]
 菲亚特菲跃组合仪表针角图..特莱斯勒托卢卡工厂菲亚特菲跃 12年 B [3C4PFABB6C**]
 菲亚特菲跃 发动机电脑针脚定义 俩插头 ..菲亚特菲亚特菲跃 2012 5 B [3C4PFABB7C**]
 解决菲亚特p1745因线路太长变速器压力活动太..菲亚特菲亚特菲跃 2012 b [3c4pfabb6c**]
 网络拓扑图找一下 03SS..菲亚特菲跃菲亚特菲跃 2012 2.4L [3C4PFABB0C**]
 变速器电路图..菲亚特菲亚特菲跃 2012 b [3c4pfabb6c**]
 驻车辅助电路图 03SS..菲亚特菲跃菲亚特菲跃 2012 00
 菲亚特全车电路图..墨西哥菲亚特菲跃 2012,2 B [3C4PFAAB2C**]

Copyright @ 2009 www.car388.com All rights reserved. 蜀ICP备12014226号-2 增值电信增值业务许可证:川B2-20190647 服务电话:028-87038205 87039205 87020205 川公网安备 51010502010015号 公司地址:成都市龙泉驿区经开区南二路309号 鼎峰动力港 企业办公总部基地 12栋
2025-05-22.-.V28**VHTML-2025-V18-11-5---2-