[返回列表.]    [免费下载畅易手机版APP ]

用户 15817730 **当前提问:空气质量计1到发动机电脑版的电路图

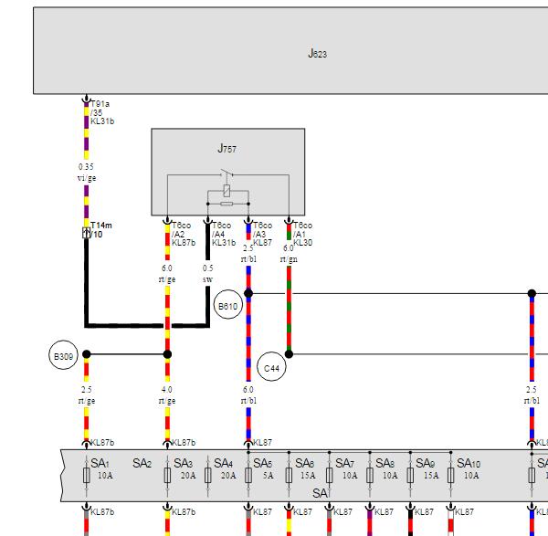
空气质量计1到发动机电脑版的电路图

.尊敬的用户,欢迎你使用在线客服,你的问题客服人员已为你处理完毕,请下载附件,如有疑问,欢迎和我们联系!2017年宾利欧陆空气质量计和发动机电路图.

附件:19512733909868.zip


用户 15817730 ***其他客服问题:
test:
  空气质量计1到发动机电脑版的电路图.. 宾利汽车Continental GTC Speed [欧陆 GTC Speed]6.0T 手自一体2009-CKH(6.0)[SCBGE23W3C** ]
  VTEC电磁阀到发动机电脑版电路图.. 广汽本田第八代雅阁2.4 自动 EX Navi 标准导航版2008-K24Z2(2.4)[LHGCP26879** ]
  空气质量传感器.. 宾利欧陆2017-CYC[SCBGE23W5H** ]
以下是宾利相关车型的客服问题,希望对您有帮助
 找一份13年宾利慕尚冷却系统的电路图和维修..宾利慕尚 2013 CKB [SCBBA63Y2D**]
 09年宾利欧陆GT空气悬挂系统的管路链接图..宾利欧陆GT 2009 NMM
 后视(倒车影像)电路图..宾利欧陆飞驰 2012 CKH [SCBDG03W8C**]
 电子手刹开关 连接电脑线路图..宾利 欧陆宾利 欧陆 2013 1 [SCBFH63W6D**]
 宾利的维修资料..宾利欧陆 2004 CKH
 方向盘下保险丝盒图解..宾利宾利飞驰 2013 CVR [scbeb53w5e**]
 宾利添越2017款车身控制模块电路图,方向盘..宾利添越 2020 123456 [SJAAL14V6L**]
 启动马达线路图和继电器位置图..宾利GTC 2013 6.0 [SCBGR3ZA1D**]
 14年宾利飞驰发动机电脑电路图..宾利飞驰 2014,、4 CMM [SCBEN53W1E**]
 前后雷达电路图..宾利欧陆 2015 CYC [SCBFE63WXG**]
 17年宾利慕尚四门外拉手拆卸方法..宾利慕尚 17 12 [SCBEN53W1G**]
 15号电源端子线路图,谢谢!..宾利慕尚 2012 CKB [SCBBA63Y8C**]

Copyright @ 2009 www.car388.com All rights reserved. 蜀ICP备12014226号-2 增值电信增值业务许可证:川B2-20190647 服务电话:028-87038205 87039205 87020205 川公网安备 51010502010015号 公司地址:成都市龙泉驿区经开区南二路309号 鼎峰动力港 企业办公总部基地 12栋
2025-04-09.-.V25