[返回列表.]    [免费下载畅易手机版APP ]

用户 18931738 **当前提问:19年途乐胎压监测电路图

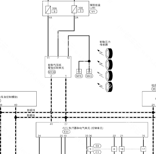
19年途乐胎压监测电路图

.尊敬的用户,欢迎你使用在线客服,你的问题客服人员已为你处理完毕,请下载附件,如有疑问,欢迎和我们联系!2019年日产途乐胎压系统电路图.

附件:73802758586631.rar


用户 18931738 ***其他客服问题:
  需要12低压电瓶线路图.. 比亚迪秦PULAS23年5月-BYD472QA[LC0C76C40P** ]
  艾力绅混合动力维修手册及电路图.. 东风本田艾力绅20年 5月-LFB12[LVHRR985XL** ]
  发动机维修手册.. 丰田汽车Land Cruiser [兰德酷路泽]5.7 手自一体 57002008-3UR-FE(5.7)[JTMHY05j28** ]
  电路图及维修手册.. 五十铃铃拓22-JE4D25Q6A[LETADDG1XN** ]
  维修手册.. 小鹏P721年5月-NHQ7000[L1NSPGHB7M** ]
  大灯电路图.. 宝马530LI22-B48B20D[LBV61AF0XP** ]
以下是东云 图乐相关车型的客服问题,希望对您有帮助
 发动机螺丝牛力..进口日产日产途乐 18 VO40 [JN8BY2NY4K**]
 发动机电脑针脚图..日产日产途乐 16 vq40de [JN8BY2NY9H**]
 油箱接线图,备用油箱接线图..日产日产途乐 2016 VK56 [JN1AY25F3F**]
 查一个尼桑 图乐 脚刹开关的详细线路图..东云 图乐图乐 2019年8月 VQ40 [JN8BY2NY1L**]
 日产途乐Y62发动机电路图和电脑针脚图..进口日产途乐Y62 2023 VK56 5.6升 [JN8AY2DBXN**]
 查一下 尼桑图乐 脚刹开关线路图 不是制动..东云 图乐图乐 2019年8月 VQ40 [JN8BY2NY1L**]
 17-18 日产途乐仪表电路图..日产途乐日产途乐 18 4.0
 19年途乐胎压监测电路图..东云 图乐日产途乐 19-11 VQ40 [JN8BY2NY7L**]
 老师您好!请帮我查下发动机分解和组装资料..东云 图乐PATROL 2017.3 VQ40 [JN8BY2NYXH**]
 座椅加热电路图..日产日产途乐 2016 VK56VD [JN1AY25F7F**]
 途乐y62变速箱报p0725发动机转速信号故障 ..LAND FREE PATROL 日产途乐 y62日产途乐y62 2018 VQ40 [JN8BY2N Y7**]
 1图乐的保险盒电路图和位置 2,CD电路图和CD..东云 图乐PATROL 2019-03 VQ40 [JN8BY2NY9K**]

Copyright @ 2009 www.car388.com All rights reserved. 蜀ICP备12014226号-2 增值电信增值业务许可证:川B2-20190647 服务电话:028-87038205 87039205 87020205 川公网安备 51010502010015号 公司地址:成都市龙泉驿区经开区南二路309号 鼎峰动力港 企业办公总部基地 12栋
2025-05-20.-.V28**VHTML-2025-V18-11-5---2-