[返回列表.]    [免费下载畅易手机版APP ]

用户 aoerge **当前提问:发动机和油位传感器电路图

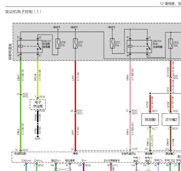
发动机和油位传感器电路图

.尊敬的用户,欢迎你使用在线客服,你的问题客服人员已为你处理完毕,请下载附件,如有疑问,欢迎和我们联系!.2024年问界M7发动机电路图

附件:33102793821456.zip


用户 aoerge ***其他客服问题:
  找高压电池低压插头的针脚定义.. 长安汽车长安深蓝2023-JL473QJ[LS6C3E2R1P** ]
  OBD的电路图和保险丝位置.. 上汽大众帕萨特 Pro2.0TSI 双离合 380TSI 龙耀版2025-DTJ(2.0)[LSVCBBR34R** ]
  22年思域,ABS.VSA电路图供电保险丝都是在那.. 东风本田思域2022年11月-L15C8[LVHFE1641P** ]
  高压互锁电路图 .. 东风新能源纳米06401 Pro2025-TZ200XS32E(电动机)(电动[LDP45B961S** ]
  压缩机上的插头B1号针脚,另一端到哪里了.. 沃尔沃亚太沃尔沃2018-B4204T23[LVYPD10A7J** ]
   前摄像机模块电路图.. 一汽大众(奥迪)Q5L2.0TFSI 双离合 45TFSI 豪华动感型2023-DTK(2.0[LFV3B2FYXP** ]
以下是塞力斯相关车型的客服问题,希望对您有帮助
 沃尔沃s80变速箱电路图..沃尔沃2435CC 2000 2118532 [YV1TS61F9Y**]
 ABS电路图..奔驰245 2011年2月 266 [WDDFH3DB1B**]
 24款悍马EV皮卡电动后备箱盖板线路图..悍马GMC24款悍马EV皮卡 2024 QHOI [IGT10BDDXR**]
 发动机和油位传感器电路图..塞力斯24 问界M7 111 [1111**]
 整车控制器的电路图..塞力斯塞力斯5 2021 SFG15TR [LM8F7D195M**]
 冷氣風速電阻位置圖..VOLVO240 1993 2.0CC
 24年2月吉利博越cool车机连接器喇叭信号线路..吉利24年2月 博越cool BHE15-EFZ [LB37722ZXR**]
 abc电路图..奔驰245 2011年6月 266 [WDDFH3DB1B**]
 24款奔驰E300L原车带功放连接器插头喇叭定义..24款奔驰E300L24款奔驰E300L 2024 1 [LE4LG4GB1S**]
 问界m7方向盘按键电路图..塞力斯m7 22 H15RT [LM8F7D79XN**]
 23年宝马240i,电路图..宝马240i 2023 N53 [WBA31FA07P**]
 24年唐DM-i 原车车机与功放连接器喇叭线位图..比亚迪24年 唐DM-i 无 [LC0C74C45R**]

Copyright @ 2009 www.car388.com All rights reserved. 蜀ICP备12014226号-2 增值电信增值业务许可证:川B2-20190647 服务电话:028-87038205 87039205 87020205 川公网安备 51010502010015号 公司地址:成都市龙泉驿区经开区南二路309号 鼎峰动力港 企业办公总部基地 12栋
2026-01-20.-.V28**